
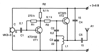
L1 - 6 + 6 витков ПЭЛ-0,4 d = 4мм

L1 - 6 + 6 витков ПЭЛ-0,4 d = 4мм
Вся информация, предоставленная на данном ресурсе разрешена к ознакомлению детям школьного возраста. Все практическое использование может быть связана с повышенной электрической опасностью и разрешено детям только под присмотром взрослых.