
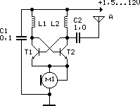
Жучок имеет очень малые габариты и прост в изготовлении и настройке. Стабилизатор и моделирующий усилитель выполнены на микрофоне М1 (МКЭ-3, М1-Б2 и т.п.). При использовании кондиционных деталей уход несущей частоты при изменении напряжения питания с 1,5 до 12 вольт не превышает 150кГц (при средней частоте 100МГц).
L1, L2 - бескаркасные. Для диапазона 65 - 108МГц диаметр 2,5мм. по 15 витков каждая, провод ПЭВ 0,3. Настройка заключается в подгонке частоты путем сжатия-растяжения. Способен работать на частотах до 2ГГц. Т1, Т2 - КТ368.