Радиожучок

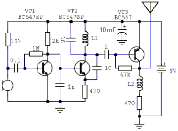
Это жучок, который можно использовать в своих сугубо нехороших целях. Что и у кого ты будешь подслушивать - не столь важно. Важнее всю эту бодягу самостоятельно собрать до конца и настроить так, чтобы оно еще и работало :).Жучок - по сути это мощный радиомикрофон. Дистанция работы до одного километра на открытой местности (проверено на китайском "сканере"). Но сам понимаешь, что чем дальше находится жучок от объекта, тем "качественнее" рием его бредней. Это одна из удачных некварцованных схем на транзисторах.Принцип работы девайса следующий. На транзисторе VT1 собран УЗЧ для повышения чувствительности микрофона, на транзисторе VT2 - задающий генератор по схеме Колпитца (емкостная трехточка), на транзисторе VT3 - ВЧ усилитель мощности. Сборка и настройка немного геморройны, но кто сказал, что будет легко. Сначала собери каскад УЗЧ вместе с микрофоном (R1, R2, R3, C1, VT1). Подбери резистор R3 так, чтобы установить напряжение на коллекторе транзистора VT1 равным 5-6 В, при этом потребляемый ток должен быть в пределах 2 мА (иначе неприятно запахнет). Далее собирается генератор (C2, C3, C4, R4, L1, VT2). При этом параллельно батарейке должен быть обязательно включен конденсатор номиналом 10 мкФ (С6), он шунтирует схему по ВЧ. Без него схема может генерить нестабильно. К коллектору транзистора VT2 через конденсатор номиналом 1-2 пФ припаивается кусок провода (примерно 0,5 м). Далее сжатием/растяжением витков катушки настраиваешь на свободный участок FM-диапазона (я обычно настраиваю на 94мГц). Если ничего не работает, надо подобрать емкость С4 (как правило, подходит номинал 5,6 пФ). Затем резистором R4 устанавливаешь ток потребления в пределах 15 мА. При сборке 3-го каскада надо учесть, что частота передатчика может вылезти за пределы 10-15 мГц, придеться настраивать все заново. В итоге потребляемый ток всей схемы должен быть не более 25 мА. И пару слов о запчастях. Катушка индуктивности L1 представляет собой 6 витков провода диаметром 0,5 мм на каркасе диаметром 3 мм (можно использовать стержень обычной авторучки). В качестве катушки L2 можно взять стандартный дроссель на 20 мкГн или самостоятельно намотать (если ничего готового нема) 40-50 витков ПЭВ-0.1 (диаметр 0,1 мм) на том же резисторе, с которым она соединяется на схеме. Аналоги используемых транзисторов: ВС547-КТ3102, ВС557-КТ3107. Антенна - кусок провода длиной 1/8 длины волны (для 100 мГц это примерно 37 см). Детальки дыбай в радиомагазинах или на радиорынках (например, в Митино). Удачной сборки.

Обсудить эту статью на форуме (0 ответов).
Вся информация, предоставленная на данном ресурсе разрешена к ознакомлению детям школьного возраста. Все практическое использование может быть связана с повышенной электрической опасностью и разрешено детям только под присмотром взрослых.