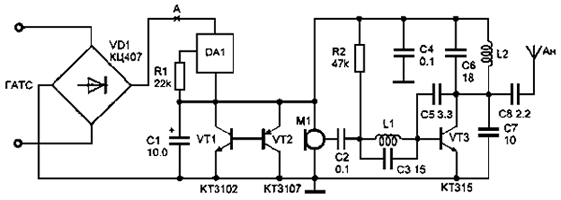
Существуют радиоретрансляторы, которые позволяют прослушивать не только телефонный разговор при снятой трубке, но и разговор в помещении, где они установлены, при положенной трубке. Эти устройства маломощные, т.к. используют питание от линии и не могут потреблять ток более 1 мА. 
Выпрямительный мост VD1 типа КЦ407 подключается параллельно телефонной линии независимо от полярности напряжения в линии. Напряжение в линии при положенной трубке имеет значение около 60 В. Это напряжение прикладывается к блоку питания, который выполнен на микросхеме DA1, резисторе R1, конденсаторе С1 и транзисторах VT1 и VT2. Микросхема DA1 типа КЖ101 представляет собой стабилизатор тока, работающий при напряжениях 1,8 - 120 В. Падение напряжения при протекании стабильного тока через нагрузку во время заряда конденсатора С1 ограничено аналогом низковольтного стабилитрона, собранного на транзисторах VT1 и VT2.
При положенной трубке устройство работает как радиомикрофон. При снятой трубке незначительное изменение тока, протекающего через нагрузку - радиомикрофон, вызывает изменение рабочей точки транзистора VT3 и, тем самым, осуществляет частотную модуляцию радиомикрофона.
Транзисторы VT1 и VT2 можно заменить на КТ315 и КТ361 соответственно. Конденсатор С1 с минимальным током утечки.
Настройка источника питания сводится к установке резистором R1 тока, протекающего через нагрузку. Ток в точке А не должен превышать 1,5 мА.
Радиомикрофон-радиоретранслятор с питанием от телефонной линии
Doc
Просмотров: 3729