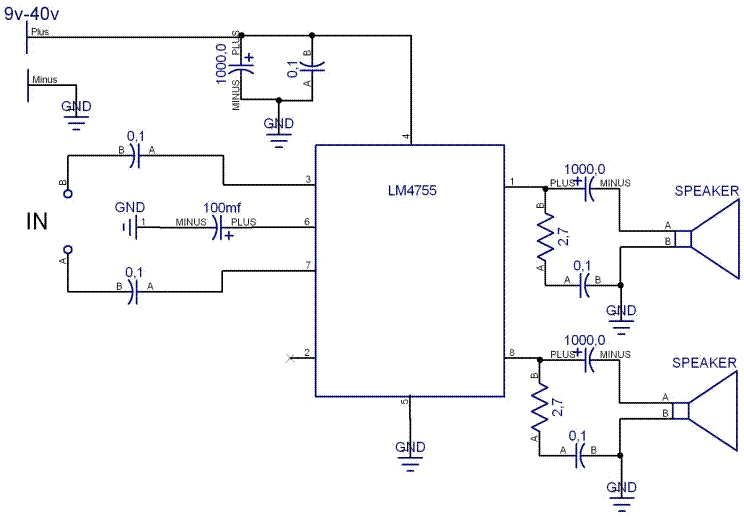
Усилитель звуковой частоты на LM4755 11W

Предлагаю усилитель на 11 Вт. Напряжение от9 до 40 в. Принципиальная схема, печатная схема и расположение деталей прилагаются.

 

 

Расположение деталей

 

 

Рисунок печатной платы с большим разрешением, поэтому он слишком большой. Скопируйте его и он будет 1:1

 

 

Обсудить эту статью на форуме (0 ответов).
Вся информация, предоставленная на данном ресурсе разрешена к ознакомлению детям школьного возраста. Все практическое использование может быть связана с повышенной электрической опасностью и разрешено детям только под присмотром взрослых.