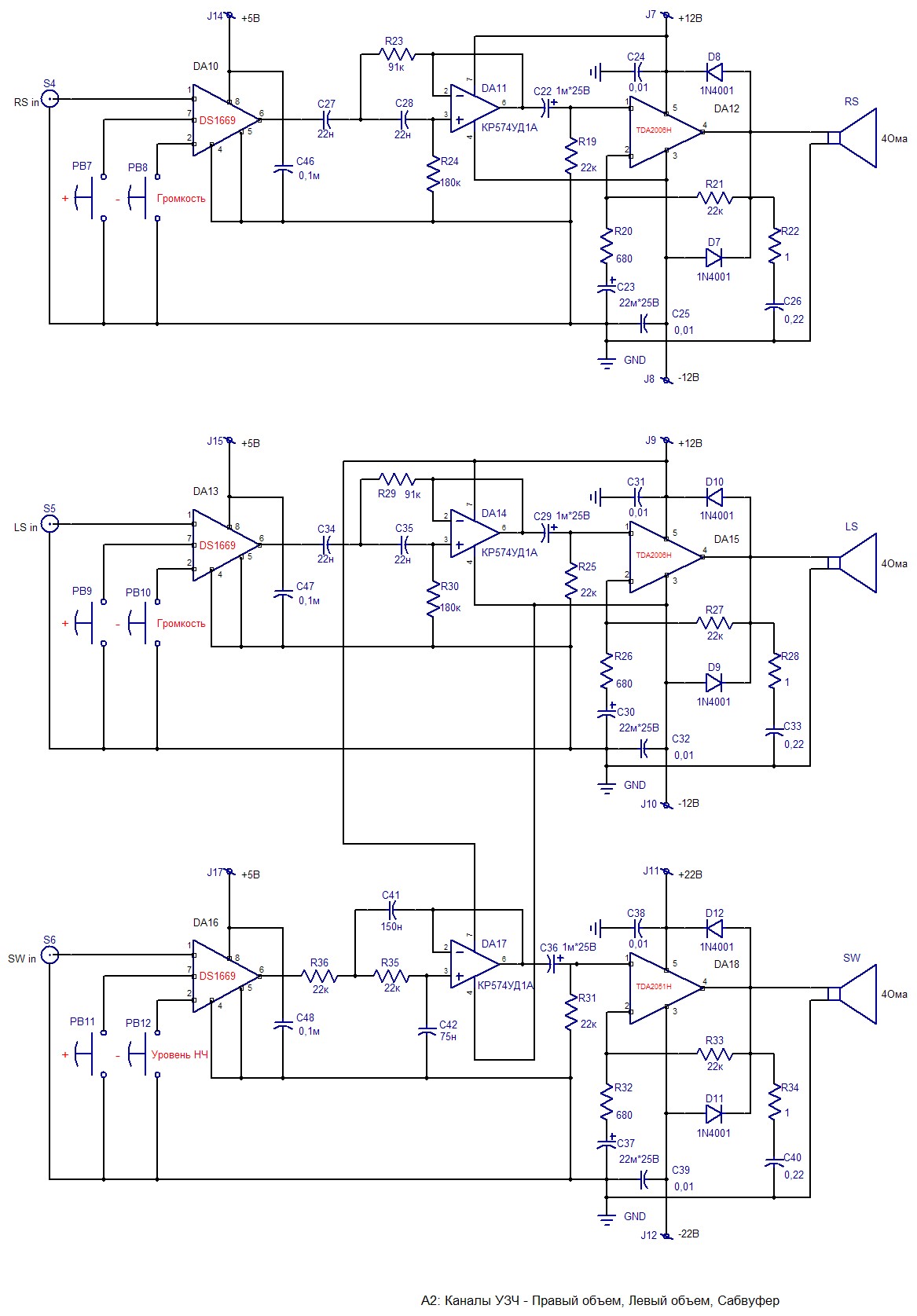
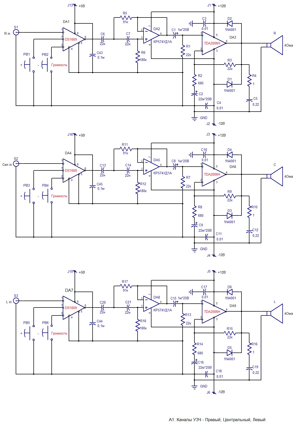
Усилитель 5.1

Предлагаю вашему вниманию схему усилителя, для реализации компьютерной акустической системы стандарта 5.1, среднего класса, наподобии Top Device, JetBalance, для подключения к двуполосным АС. Извиняюсь за неправильную последовательность маркировки компонентов, так как идеи по улучшению приходили в процессе разработки. Идею с цифровой кнопочной регулировкой звука, взял со своей акустики Top Device. В промежуточном звене усилителя, установил активные фильтры на ОУ, для защиты оконечных усилителей от перегрузки ненужными частотами и более ровного звучания.

Технические характеристики:

Мощность усилителя:
максимальная – 100Вт
номинальная – 90Вт
5 каналов * 12Вт + 1 канал * 40Вт

Диапазон воспроизводимых частот:
5 канальный УЗЧ объемного звучания – 120Гц…20кГц
усилитель сабвуфера – 120Гц…100Гц

Чувствительность усилителя:
5 канальный УЗЧ объемного звучания – 200мВт
усилитель сабвуфера – 200мВт

Коэффициент гармоник:
5 канальный УЗЧ объемного звучания – 0,2%
усилитель сабвуфера – 0,5%

 

 

 http://www.radio-portal.ru/https://radio-portal.su/cache/A1_images_stories_pictures_thumb_medium600_0.jpg

http://www.radio-portal.ru/images/stories/pictures/A1.jpg

 

http://www.radio-portal.ru/https://radio-portal.su/cache/A2_images_stories_pictures_thumb_medium600_0.jpg

http://www.radio-portal.ru/images/stories/pictures/A2.jpg

 

http://www.radio-portal.ru/https://radio-portal.su/cache/A3_images_stories_pictures_thumb_medium600_0.jpg

http://www.radio-portal.ru/images/stories/pictures/A3.jpg

 

 

Обсудить эту статью на форуме (0 ответов).
Вся информация, предоставленная на данном ресурсе разрешена к ознакомлению детям школьного возраста. Все практическое использование может быть связана с повышенной электрической опасностью и разрешено детям только под присмотром взрослых.