Лампово-полупроводниковый УМЗЧ

В ряде статей на страницах журналов, посвященных аудиотехнике, часто обсуждается вопрос: что для усилителей лучше - лампы или транзисторы? При этом описываются как конструкции ламповых (в которых и выпрямители иногда выполнены на кенотронах), так и транзисторных УМЗЧ. Редакция решила познакомить читателей с кратким описанием особенностей комбинированного УМЗЧ, выполненного на усилительных приборах разных поколений: лампах, транзисторах, интегральных микросхемах.


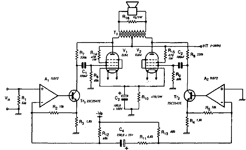
Параметры комбинированного усилителя весьма необычны для ламповых УМЗЧ. Достаточно указать, что для двухтактного трансформаторного УМЗЧ на двух выходных пентодах EL84 достигнута выходная мощность 32 Вт с полосой полной мощности 5...55 000 Гц (на уровне -3 дБ). Коэффициент гармоник на частоте 1000 Гц при выходной мощности 20 Вт не превышает 0,07%. Выходное сопротивление усилителя составляет 0,6 Ом. Каким же образом достигнуты такие параметры, если устройство (рис. 1) содержит, кроме выходных ламп, лишь два высоковольтных транзистора и пару операционных усилителей?

В отличие от транзисторных усилителей мощности, ламповым УМЗЧ необходим выходной согласующий трансформатор, оптимизирующий нагрузочную характеристику ламп для получения максимальной выходной мощности. При этом сопротивление громкоговорителя трансформируется в нагрузочное сопротивление ламп.

Применение трансформатора неизбежно ограничивает полосу эффективно усиливаемых частот, причем низкочастотная граница АЧХ обусловлена фильтром ВЧ, образованным выходным сопротивлением ламп каскада и индуктивностью первичной обмотки, шунтирующей нагрузку. Высокочастотная граница определена фильтром НЧ, состоящим из того же выходного сопротивления и паразитной индуктивности рассеяния первичной и вторичной обмоток, что также приводит к уменьшению сигналов в нагрузке. Следовательно, чем меньше выходное сопротивление ламп каскада, тем шире диапазон пропускаемых частот сигнала.

Отрицательная обратная связь (ООС), применяемая для уменьшения гармонических и частотных искажений как ламп, так и трансформаторов, в таких каскадах имеет ограниченное применение из-за сложной фазовой характеристики трансформатора. Фазовые сдвиги, образуемые его паразитными индуктивностями рассеяния и емкостями обмоток, а отчасти и проходной емкостью самих ламп, приводят к тому, что на высоких частотах связь становится положительной и возникает ухудшение параметров или даже самовозбуждение. Для получения широкой полосы частот, кроме применения высококачественного трансформатора, необходимо снизить выходное сопротивление ламп. Этого можно достичь параллельным включением ламп, использованием ламповых триодов (или многосеточных ламп, включенных триодом). Применение ламп в режиме катодного повторителя очень не экономично ввиду низкого коэффициента передачи по напряжению (меньше единицы).

Оптимальным путем снижения выходного сопротивления ламп является применение в каскаде параллельной отрицательной обратной связи по напряжению, образующей источник напряжения, управляемый током (в отечественной литературе используется аббревиатура ИНУТ - ред.), а в качестве источника сигнала для него целесообразно применять эффективный в этом режиме транзисторный каскад в виде источника тока, управляемого напряжением (ИТУН). Таким устройством является каскад на транзисторе (Tri, Tr2), управляемый операционным усилителем (A1, А2) с охватом их общей последовательной обратной связью по току. В результате без общей обратной связи получена высокая линейность и значительно снижено выходное сопротивление ламп: приведенное к вторичной обмотке, оно составляет 0,6 Ом! Противофазность управления двухтактного лампового каскада достигается использованием сигнала обратной связи для возбуждения другого плеча усилителя, выполненного с инверсией фазы сигнала.

Благодаря полной симметрии плеч усилитель малочувствителен к пульсациям питающих напряжений, поэтому ОУ питаются от однополупериодных выпрямителей: схема блока питания усилителя показана на рис. 2. Здесь напряжение для этих выпрямителей (D1C7, D2C8) получают от двух шестивольтовых обмоток трансформатора питания для ламповой аппаратуры. Анодная обмотка этого трансформатора должна обеспечивать напояжение около 280 В.

В конструкции УМЗЧ использован согласующий выходной трансформатор с коэффициентом трансформации 20:1, индуктивность его первичной обмотки не менее 8 Гн при индуктивности рассеяния не более 10 мГн. Допустимые отклонения номиналов резисторов - не более ±1%, мощность резисторов, если она не обозначена на схеме, - 0,5 Вт.

По материалам журнала "Electronics Word + Wireless Word", 1995,№ 10, p. 856

Примечание редакции. В этом комбинированном УМЗЧ, как и во многих транзисторных усилителях, выходной каскад охвачен достаточно глубокой обратной связью по напряжению, поэтому при перегрузке выходного каскада отсечка сигнала сравнительно резкая, она дает гармоники более высокого порядка, чем в ламповых усилителях без обратной связи. Кроме того, если при перегрузке появляется сеточный ток лампы выходного каскада, он приводит к перезарядке разделительного конденсатора (C1, С2) в цепи сетки и, следовательно, к динамической нелинейности. Лучшими решениями этой проблемы могут быть исключение разделительного конденсатора и обеспечение режима лампы по постоянному току соответствующим смещением рабочих напряжений транзисторной части усилителя.

Недостатком предложенного варианта схемы является применение оксидного конденсатора, которому необходимо поляризующее напряжение. В этом случае поляризация достигается разделением сопротивления резистора R11 на две половины и встречно-последовательным включением (с общим минусом) двух одинаковых конденсаторов удвоенной емкости (С4) с подсоединением этой общей обкладки к шине питания -Ve через резистор сопротивлением несколько сотен килоом.

В конструкции УМЗЧ можно использовать отечественные элементы: лампы 6П14П, диоды КД226Г, КД226Д (для моста BR1), конденсаторы C1, С2 - К73-17, К78-2, С3, С4 - К50-16, К50-35 или оксидно-полупроводниковые (для С4 - например. К53-18). Транзисторы 2SC2547E заменимы на КТ605А, КТ605Б. КТ604, КТ969. Микросхемы ОУ TL072 допустимо заменить отечественными К140УД25, К140УД26, К140УД18, К544УД1 с любым буквенным индском.

Резисторы - МЛТ соответствующей мощности. Из-за значительной величины напряжения на резисторах R7, R8 сопротивление 220 кОм получают последовательным соединением двух резисторов сопротивлением по 110 кОм (МЛТ-0,5).

Обсудить эту статью на форуме (0 ответов).
Вся информация, предоставленная на данном ресурсе разрешена к ознакомлению детям школьного возраста. Все практическое использование может быть связана с повышенной электрической опасностью и разрешено детям только под присмотром взрослых.