Пороговый регулятор сигнала

http://www.radio-portal.ru/images/stories/pictures/voiceact3.png

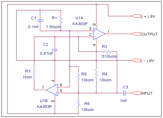
Чувствительность схемы около 1мВ, порог срабатывания 30 мВ. Порог срабатывания растёт с уменьшением номинала
резистора R1. При срабатывании, транзистор микросхемы с открытым коллектором на выходе U1A открывается до
насыщения и включает в работу управляемое устройство, например усилитель низкой частоты. Область применения подобных устройств довольно большая - от устройств управления голосом в телефонии до автоматических выключателей или датчиков реагирующих на голос или низкочастотный сигнал.

 

Обсудить эту статью на форуме (0 ответов).
Вся информация, предоставленная на данном ресурсе разрешена к ознакомлению детям школьного возраста. Все практическое использование может быть связана с повышенной электрической опасностью и разрешено детям только под присмотром взрослых.