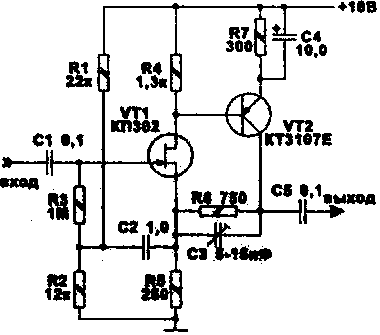
Малошумящий предварительный усилитель с высоким входным сопротивлением

 

 

На входе усилителя применен полевой транзистор в схеме с ОИ. Второй каскад выполнен на биполярном транзисторе по схеме с ОЭ. В усилителе две петли ООС. С коллектора транзистора VT2 через цепочку R6, СЗ сигнал обратной связи подается в исток полевого транзистора, а с истока через конденсатор С2 и резистор R3 на затвор VT1. Наличие второй ООС позволяет увеличить входное сопротивление усилителя до десятков мегаом и снизить входную емкость. Коэффициент усиления может быть установлен от 1 до 100, при этом изменяется также полоса пропускания. Для коэффициента усилиния равного 4 полоса пропускания лежит в пределах 100Гц-40 МГц. Входное сопротивление 30 МОм, максимальное выходное напряжение 1,5 В.

Обсудить эту статью на форуме (0 ответов).
Вся информация, предоставленная на данном ресурсе разрешена к ознакомлению детям школьного возраста. Все практическое использование может быть связана с повышенной электрической опасностью и разрешено детям только под присмотром взрослых.