Микрофон без экранов и шумов

Непростой проблемой является озвучивание массовых спортивных, зрелищных или школьных мероприятий. Приходится либо вести питание 220 В прямо к дикторам, либо смириться с длинными экранированными кабелями, которые недешевы, непрочны и, в конечном итоге, не полностью спасают от на водок и помех. Предлагаемая схема годится именно для случаев, когда необходимо быстро организовать озвучивание, применив любые имеющиеся провода для микрофона (даже раздельно лежащие под ногами у детворы одиночные изолированные проводники!). Можно "на ходу" скручивать порванные провода, даже провода, идущие к микрофону - ничего не случится! При обрыве проводов мощный гул на вход УНЧ не проходит. Низкое напряжение питания никому не может принести вред.

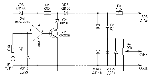
Схема устройства (см. рисунок) содержит два блока - выносной усилитель микрофонного сигнала и блок питания, выделения сигнала и защиты входа УНЧ от нештатных ситуаций. Выносной усилитель построен без использования ненадежных деталей - конденсаторов. для усиления сигнала используется микросборка УНЧ на полевых транзисторах, работающая с нулевым напряжением смещения на входе. Из-за специфических свойств транзисторов сборки выходное напряжение равно половине питающего, именно это свойство микросборки позволяет осуществить питание и передачу звукового усиленного сигнала по одной паре проводов при предельно простой схеме.

Микрофон В1 подключен к входу DA1 через резистор R1. Это позволяет не выводя микросборку из строя подсоединять и даже припаивать микрофонный кабель (короткий) к схеме. Защитой входа от перенапряжений служат диоды VD1,2. Усиленный DA1 сигнал подводится к базе VT1, включенного эмиттерным повторителем. корпуса обоих усилительных элементов соединены с "корпусом" устройства, что удобно при монтаже. С эмиттера VT1 усиленный сигнал подается в линию. Резистор R2 и стабилитрона обеспечивают питание микросборки, a стабилитрон VD4 необходимо для согласования потенциалов. Напомним, что сопротивление стабилитронов в открытом состоянии для переменного сигнала (т.н. дифференциальное сопротивление) небольшое, намного меньше сопротивления постоянному току. Диод VD6 служит для защиты при перепутывании полярности проводов (просто не будет звука). В конце линии вблизи УНЧ (может даже вмонтированный в УНЧ) находится второй блок. Питание в линию подается через R3. Переменная (звуковая) часть сигнала через С1 проходит к регулятору громкости R4. Диоды VD6, VD9 ограничивают сигнал в моменты коммутации, а также при замыкании или обрывах линии. Стабилитроны VD6, VD7 открываются только в случае обрыва линии и шунтируют переменную составляющую наводки на линию (в УНЧ проходит только короткий щелчок).

Самая плоская коробочка получается при монтаже деталей на плате из фольгированного стеклотекстолита без сверления отверстий. Дорожки вырезаются резцом из ножовочного полотна и залуживаются. Детали прижимаются корпусами к плата. Выводы, соединенные с корпусом, не изолируются, они же держат деталь. Выводы 3, 4, 7 микросборки и Б, Э транзистора изолируются. Добротно собранная плата выдерживает вес человека беэ повреждений! Экраном может служить готовый корпус либо самодельный, выполненный из луженой жести - к нему хорошо крепятся и паяются проводники. Если кому-то захочется повысить линейность усиления (качество сигнала), это можно осуществить, добавив и в в схему ООС по переменному току - цепочку последовательно соединенньк резистора на 100 кОм и конденсатора емкостью 0,1 мкФ, которую необходимо включить между общей точкой VD4, VD3 и выводoм 7 DA1. Подбором сопротивления дополнительного резистора устанавливают подходящий уровень выходного сигнала. Снижение усиления приводит к уменьшению искажений, но следует помнить, что чрезмерно ославленный сигнал будет более подвержен наводкам, поэтому следует выбрать "золотую середину", чтобы в паузе не был слышен фон или другие помехи. Соединять корпус выносного блока с какими либо металлическими конструкциями не следует - может появиться фон переменного тока и внятные переходньй помехи.

Обсудить эту статью на форуме (0 ответов).
Вся информация, предоставленная на данном ресурсе разрешена к ознакомлению детям школьного возраста. Все практическое использование может быть связана с повышенной электрической опасностью и разрешено детям только под присмотром взрослых.