Мостовая схема TDA2005


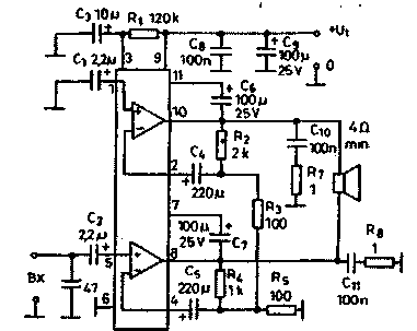
Микросхему стереофонического усилителя звуковых частот TDA2005 можно использовать в мостовой схеме как моноусилитель с удвоенной выходной мощностью. Обе половины усилителя постоянного тока имеют одинаковую схему. В этой схеме выходной сигнал "нижней" части через делитель (R4, R5) и R3 "приводит в движение" верхнюю часть.

most cx1 

Так как R3=R5 и R2=2R4, усиление схемы Ku=4R4/R5. Поскольку минимальный импеданс нагрузки каждой половины усилителя составляет 2 Ом, в диагональ моста (между выходными точками) можно включить, самое малое, динамик на 4 Ом. Поэтому при напряжении питания (U1) например 16В максимальная выходная мощность будет 18-20 Вт. Как видно, теперь нет необходимости в выходных конденсаторах большой емкости: в обеих выходных .точках присутствуют хорошо согласованные, идентичные напряжения, и, следовательно, разность потенциалов между клеммами громкоговорителя в состоянии покоя минимальна.

Вся информация, предоставленная на данном ресурсе разрешена к ознакомлению детям школьного возраста. Все практическое использование может быть связана с повышенной электрической опасностью и разрешено детям только под присмотром взрослых.