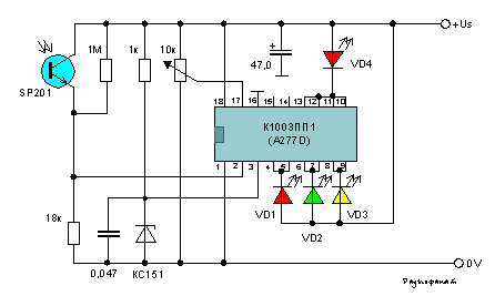
Индикатор напряжения аккумулятора на микросхеме К1003ПП1

Индикатор позволяет контролировать напряжение бортовой сети автомобиля в четырех диапазонах. При напряжении аккумулятора менее 11 вольт горит светодиод красного цвета - VD1, при нормально заряженной батареи в диапазоне от 11,1 до 13,2 вольт горит зеленый светодиод VD2, в диапазоне от 13,4 до 14,4 вольт горит светодиод желтого цвета - VD3, и при перенапряжении свыше 14,6 вольта загорается красный светодиод VD4.
Регулировка схемы заключается в подстройке потенциометром 10К диапазона нормально заряженной батареи (12...13,8 В). Фототранзистор регулирует яркость горения светодиодов в зависимости от внешнего освещения. Можно его совсем не ставить, тогда яркость будет максимальна. Светодиоды можно применить любые в соответствии с цветом.

Обсудить эту статью на форуме (0 ответов).
Вся информация, предоставленная на данном ресурсе разрешена к ознакомлению детям школьного возраста. Все практическое использование может быть связана с повышенной электрической опасностью и разрешено детям только под присмотром взрослых.