Автосигнал 120 Вт на аР89042

Принципиальная схема.

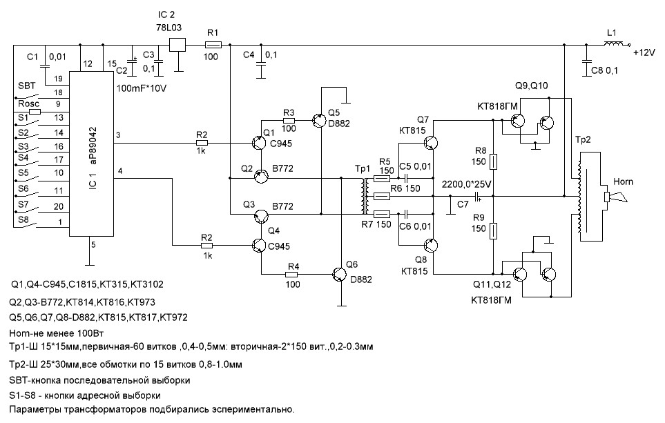
Основа схемы однократно програмируемая звуковая микросхема аР89042.Данная микросхема позволяет записать 8 звуков общей длительностью 42 сек в формате WAV 4 Бит или 21 сек при 8 Бит.Более подробно можете ознакомится из даташит по ссылке на источник в конце статьи.
Питание микросхемы осуществляется через стабилизатор 78L03 (3 В). Rosc-выбирается из таблицы в даташите в зависимости от частоты выборки.Я использовал 300 кОм для частоты 4,9 кГц.Для работы на рупорные излучатели этого вполне достаточно.S1-S8-кнопки произвольного выбора мелодии,кнопка SBT-кнопка последовательного выбора.
Выход звука использован цифровой (ножки 3 и 4 ) микросхемы.Звуковой сигнал положительной полярности появляется поочерёдно на выводах 3 и 4 с частотой около 1кГц.Далее предварительный усилитель на Q1-Q6,согласующий трасформатор Тр1,предоконечный на Q7,Q8 и оконечный каскад на Q9-Q12 и Тр2 нагруженный на колокол мощностью не менее 100 Вт.

схема принципиальная
схема принципиальная

монтаж

Вся схема,кроме Q9-Q12,Tp2 ,включателя,предохранителя и разъёма для кнопок собрана на одной плате.Размещение видно из фото.

фото монтажа

корпус

Корпус самодельный из листовщй жести.На корпусе кнопка включателя,гнездо предохранителя и разъём для кнопок (RS232).

вид спереди

Кнопки

Кнопки собраны в коробке от телефонного гнезда,перекрашенного в чёрный цвет.

фото кнопки

 

 

 

источник

 

Обсудить эту статью на форуме (0 ответов).
Вся информация, предоставленная на данном ресурсе разрешена к ознакомлению детям школьного возраста. Все практическое использование может быть связана с повышенной электрической опасностью и разрешено детям только под присмотром взрослых.