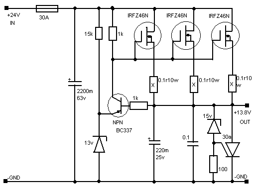
Мощный стабилизатор 24в-13в30а для грузовика

Предназначен для питания двенадцативольтовой аппаратуры на грузовых автомобилях
где рабочее напряжение 24в.
Ток нагрузки можно увеличить добавив параллельно мощные полевые транзисторы.
Выходное напряжение подбирают стабилитроном 13v.
Нужен мощный теплоотвод!

Обсудить эту статью на форуме (0 ответов).
Вся информация, предоставленная на данном ресурсе разрешена к ознакомлению детям школьного возраста. Все практическое использование может быть связана с повышенной электрической опасностью и разрешено детям только под присмотром взрослых.