
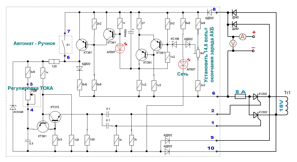
Вот решил по делиться схемкой ЗУ у меня оно работает более 10 лет никаких проблем с ним не было как говорится удачная схема полная зашита от КЗ и переполюсовки АКБ Печатка и печатка с деталями здесь: http://depositfiles.com/files/aogqvam1u

Вот решил по делиться схемкой ЗУ у меня оно работает более 10 лет никаких проблем с ним не было как говорится удачная схема полная зашита от КЗ и переполюсовки АКБ Печатка и печатка с деталями здесь: http://depositfiles.com/files/aogqvam1u
Вся информация, предоставленная на данном ресурсе разрешена к ознакомлению детям школьного возраста. Все практическое использование может быть связана с повышенной электрической опасностью и разрешено детям только под присмотром взрослых.