|
Данное устройство предназначено для использования в автомобиле. Оно имеет следующие функциональные возможности:
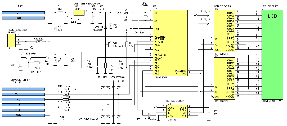
Основой устройства является микроконтроллер AT89C2051 фирмы Рисунок 1. Принципиальная схема устройства. Микросхема КР1820ВГ1 [1] используется для управления 36-сегментным ЖКИ в режиме 3-уровневого мультиплексирования. Микросхема изготавливается по КМОП-технологии и выпускается в 20-выводном пластмассовом DIP-корпусе. Микросхема содержит встроенный тактовый генератор, резистивный делитель напряжения и делители частоты, с помощью которых формируются сигналы управления строками (общими электродами) и столбцами (сегментными электродами) ЖКИ в режиме 3-уровневого мультиплексирования. Одна микросхема имеет три выхода управления строками и 12 выходов управления столбцами. Предусмотрена возможность каскадирования схем, что позволяет использавать их для управления мультиплексным ЖКИ с числом сегментов более 36. Микросхема не требует никаких навесных компонентов и работает в диапазоне напряжения питания от 3 до 6 вольт. Назначение выводов микросхемы КР1820ВГ1 показано в таблице 1. Таблица 1.
Микросхема КР1820ВГ1 имеет четыре режима работы: одиночный, старший, младший и тестовый. В одиночном режиме одна микросхема управляет 36-сегментным ЖКИ, обеспечивая полную синхронизацию его работы. Старший и младний режимы предназначены для организации управления ЖКИ с числом сегментов более 36, тестовый режим - для контроля качества микросхем в процессе изготовления. Данные вводятся в микросхему в последовательном коде по входу D с синхронизацией записи фронтом тактовых импульсов по входу C (рис. 2).
Рисунок 2. Загрузка микросхемы КР1820ВГ1 по последовательной шине. Код записываемых данных определяется конкретной схемой подключения шин управления строками и столбцами к сегментам ЖКИ, а также конфигурацией ЖКИ.
Рисунок 3. Конфигурация сегментов ЖКИ. На рис. 3 показан пример конфигурации ЖКИ, а в таблице 2 показан порядок следования битов в кодовой посылке для этого варианта подключения такого ЖКИ. Таблица 2.
Биты D0..D7 соответствуют сегментам первого разряда, биты D8..D15 - второго и т. д. Биты D32..D35 соответствуют специальным сегментам P1...P4. Бит D36 может принимать любое значение. Биты D37 и D38 (Q6 и Q7) управляют режимом работы схемы согласно таблице 3. Бит D39 (Q8) предназначен для синхронизации работы двух и более микросхем при каскадировании. Таблица 3.
Для загрузки микросхемы в одиночном режиме необходимо выполнить следующую последовательность действий:
После установки микросхемы в нужный режим для последующей смены данных необязательно записывать все 40 бит информации. Для загрузки микросхемы в старшем и младшем режимах необходимо выполнить следующую последовательность действий:
Чтобы записать во внутренние регистры-защелки новые данные, нет необходимости сбрасывать обе схемы: достаточно записать данные по очереди во внутренние регистры-защелки каждой схемы. При этом в последний бит D39 должен записываться ноль как для старшей, так и для младшей схем. Нужно сказать, что некоторые типы ЖК индикаторов неудовлетворительно работают при питании микросхем драйверов напряжением 5В. Однако картина резко улучшается при снижении напряжения питания до 3.3 - 4.0В. Это сделать совсем несложно, так как потребляемый драйверами ток очень мал. В цепь питания можно включить параметрический стабилизатор напряжения на основе TL431 или даже простой резистивный делитель. На всех цифровых входах драйверов также понадобятся делители напряжения. В качестве часов реального времени применена микросхема DS1302 фирмы Dallas. Эта микросхема имеет раздельные входы для подключения основного и резервного источников питания, что избавляет от проектирования довольно хитрых схем перехода на резервный источник. Кроме того, имеется встроенная схема <капельной> зарядки резервного источника питания, которая может быть включена программно. Дополнительно микросхема имеет ОЗУ объемом 31 байт, которое может быть использовано для энергонезависимого хранения параметров. Из навесных элементов требуется только кварцевый резонатор. Здесь хочется предостеречь от применения дешевых некачественных резонаторов. Согласно рекомендациям фирмы Dallas, требуется резонатор, рассчитанный на емкость нагрузки 6 пФ. В противном случае точность хода часов будет неудовлетворительной или даже появятся проблемы с запуском кварцевого генератора. Для обмена с микросхемой DS1302 используются общие с драйверами ЖКИ линии данных и тактирования. Разделены только сигналы CS и RST. К сожалению, микросхема DS1302 имеет довольно специфический 3-х проводный интерфейс, который в фирменной документации описан весьма неоднозначно. Это довольно редкий пример плохого фирменного описания. Поэтому в новых разработках лучше применять более современные микросхемы, например DS1307 с интерфейсом I2C. В качестве датчиков температуры применены микросхемы цифровых термометров DS1821 фирмы Dallas. В цепях данных термометров включены защитные цепочки R11-R14, VD1-VD8, а в цепи питания включен ограничивающий резистор R10 для защиты от короткого замыкания. Несмотря на то, что аппаратно имеется возможность подключить четыре термометра, данная версия программы работает только с тремя. Это вызвано недостаточным объемом памяти программ. Термометры устанавливаются в разных местах автомобиля. В данном случае они были установлены в салоне, на открытом воздухе и в моторном отсеке. Благодаря наличию заданных программно порогов, кроме индикации температуры осуществляется ещё и контроль ее выхода за безопасные пределы. Ввиду недостаточного объема памяти программ, редактирование порогов температур не поддерживается. Пороги в виде констант внесены в текст программы. Для первого термометра +55 градусов, а для второго и третьего термометра +99 градусов. Для измерения напряжения бортовой сети построен простейший 8-разрядный АЦП на основе встроенного в микроконтроллер компаратора. Для уменьшения влияния помех используется 16-кратное усреднение результатов. Принцип работы АЦП пояснен на рис. 4.
Рисунок 4. Принцип работы АЦП. На входе AIN1 формируется пилообразное напряжение, которое сравнивается с входным напряжением, которое через делитель R2, R3 поступает на вход компаратора AIN0. Емкость C8 снижает влияние помех на показания вольтметра. Пилообразное напряжение формируется на емкости C9 в результате заряда ее стабильным током от генератора тока, собранного на элементах VT2, VD9, R6. Перед началом измерения конденсатор C9 разряжен с помощью открытого ключа VT3. Когда начинается цикл измерения, на порту P1.5 устанавливается низкий логический уровень, транзистор VT3 закрывается, и напряжение на конденсаторе C9 начинает линейно нарастать. В это время разрешается счет программному счетчику. Счет идет до тех пор, пока напряжение на C9 не станет равным входному (на средней точке делителя R2, R3). При этом переключается встроенный компаратор, и счет запрещается. Значение, накопленное в счетчике, будет пропорционально входному напряжению. Применение генератора тока (а не резистора) позволило получить линейный закон заряда C9, что исключило необходимость программной линеаризации АЦП, которая потребовала бы дополнительных затрат и так дефицитной памяти программ. Необходимо отметить, что конденсатор C9 должен быть термостабильным, например, с пленочным диэлектриком типа К73-17. С помощью резистора R6 подбирают ток генератора таким образом, чтобы показания АЦП совпадали с реальным значением напряжения на входе +B. Кроме индикации напряжения осуществляется контроль его падения ниже порога 10В. В случае такого падения включается звуковая сигнализация. Для управления устройством применяется ИК-пульт дистанционого управления. Конструктивно он выполнен на базе дешевого малогабаритного калькулятора. Использованы только его корпус и клавиатура. В пульту применена микросхема INA3010D в корпусе SOIC. Для питания используются два элемента СЦ-30. Используемый номер системы кода RC-5 - 1EH. Схема пульта не приводится, так как практически повторяет типовую схему включения микросхемы INA3010 (SAA3010) и зависит от конфигурации конкретной клавиатуры. Коды, соответствующие кнопкам, также могут отличаться от заданных. Для восстановления соответствия необходимо правильно заполнить перекодировочную таблицу в программе. Сделать это можно даже не перетранслируя программы с помощью шестнадцатиричного редактора прямо в .bin - файле. Таблица расположена по адресам 7B8H - 7E3H . Соответствие функций управления, их внутренних кодов (после перекодировки) и кодов ИК ДУ (до перекодировки) приведено в таблице 4. Таблица 4.
Вот краткое описание команд управления:
В качестве ИК приемника использована интегральная микросхема SFH-506 фирмы Siemens. Эта микросхема весьма чувствительна к помехам по цепи питания, поэтому применен RC фильтр R15 C7. В случае срабатывания будильника, превышения температурой установленного порога или понижения напряжения в бортовой сети формируется звуковой сигнал. Для его формирования использована малогабаритная динамическая головка HA1, которая подключена через транзисторный ключ VT1. Звуковые сигналы также формируются при нажатиях на кнопки управления. Для питания устройства используется интегральный стабилизатор U5 типа 7805. Потребляемый устройством ток очень небольшой, поэтому радиатор для этой микросхемы не нужен. Поскольку микросхемы контроллера ЖКИ требуют небольшого количества сигналов для связи с микроконтроллером, индикатор можно выполнить конструктивно в отдельном корпусе минимального размера и расположить его в удобном для обозрения месте. Провода датчиков температуры могут иметь длину несколько метров. При этом обязательно должен присутствовать земляной провод. Использовать в качестве земли кузов автомобиля нежелательно. Удобно для термометров использовать аудио кабель, который имеет два провода в общем экране, изолированном снаружи. Полную версию этой статьи можно найти в журнале "Схемотехника", №3 за 2001 год. Литература: Е. А. Иванюта, Н. И. Климович, В. А. Кособрюхов. Микросхема КР1820ВГ1 для управления мультиплексным ЖК-индикатором. <Микропроцессорные средства и системы>, №3, 1990, стр. 4 - 7.
|
||||||||||||||||||||||||||||||||||||||||||||||||||||||||||||||||||||||||||||||||||||||||||||||||||||||||||||||||||||||||||||||||||||||||||||||||||||||||||||||||||||||||||||||||||||||||||||||||||||||||||||||||||||||||||||||||||||||||||||||||||||||||||||||||||||||||||||||||||||||||||||||||||||||||||||||||||||
Автомобильные часы-термометр-вольтметр
Doc
Просмотров: 12628


