Простая и надежная сигнализация. Из органов управления - всего один выключатель. Датчики проникновения - обычные выключатели, которые при работе со схемой выполняют свое прямое назначение, например, кнопки на дверях. Достаточно одному из них замкнуться на короткое время и схема сработает. Схема выдает себя лишь через 10 сек. За это время хозяин может выключить сигнализацию, а взломщик подумать, что такая отсутствует. В режиме охраны устройство потребляет ток, зависящий от параметров применяемых деталей: в моем случае его замерить не удалось из-за его малой величины. Эта схема разработанна очень давно и собиралась из подручных деталей.

Принцип действия:
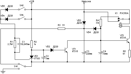
Элементы SA2-SAn - датчики проникновения. Диоды VD5-VDn служат для развязки датчиков, если они используются для других целей. В некоторых случаях диоды можно исключить.
Напряжение питания, поданое от замкнувшегося датчика, через R1 C1 потупает на VD1. Цепь R1 C1 создает короткий импульс тока, даже если датчик остался в замкнутом состоянии. Конденсатор C2 не дает сработать сигнализации при включении SA1.
На элементах C4, R4, R5, VT2, K1 собран мультивибратор и выходной ключ. Длительность нахождения K1 во включенном положении подбирается резистором R5, а в выключенном - R4. Общая частота импульсов задается C4. Эта часть схемы требует тщательной настройки. У меня получилась частота 2Гц.
C3, VD3, VD4 - узел, формирующий задержку срабатывания сигнализации при замыкании датчика. Это нужно, чтобы отключить сигнализацию при открывании двери. Длительность задержки задается конденсатором C3. Резистор R3 обеспечивает разряд конденсатора при выключении питания.
Узел, отключающий сигнализацию через некоторое время после срабатывания, не разрабатывался, поскольку ложных замыканий датчиков на дверях, багажнике и капоте автомобиля не бывает.
Детали:
Схема состоит из небольшого количества доступных деталей. VD1 - любой маломощный тринистор, например КУ101. Нужно лишь подобрать C1 (увеличить, если не срабатывает при замыкании датчика), R2 (уменьшить, если не срабатывает, но если можно - увеличить) и С2 (увеличить, если срабатывает при включении питания). Диоды - любые маломощные. Реле K1 - РЭС55А, однако оно может коммутировать нагрузку с током не более 1A. Если применить более мощное реле, то потребуется сильно увеличить емкости конденсаторов C3 и C4 (а, следовательно, и габариты устройства). Поэтому лучше мощное реле подключить к выходу РЭС55А. Транзисторы - также любые, с соответствующей структурой, а VT2 должен выдерживать ток включения реле. SA1 - любой малогабаритный выключатель. Типы конденсаторов C2, C3, C4 зависят от климатических условий, в которых будет эксплуатироваться сигнализация. Для холодной зимы лучше выбрать их из серии К53. Если же используются конденсаторы серии К50, то устройство лучше установить в салоне автомобиля. Однако, экспериментальный образец сигнализации на К50 был установлен под капотом и эксплуатировался больше двух лет (снят в связи с переходом на новую систему сигнализации) в холодных климатических условиях (машина стояла под открытым небом), и ни одного сбоя в работе отмечено небыло.
Включение:
1. Включить SA1 при замкнутом датчике (открытая дверь). В таком положении схема может находиться неограниченно долго.
2. Разомкнуть датчик (закрыть дверь).
Отключение:
1. Открыть дверь (замкнется датчик).
2. В течение 10 сек. выключить SA1.