Реле поворотов

     Реле на LM2576 и ACS712

 

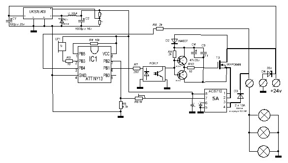
  Реле поворотов работоспособно при 12 и 24 вольтах, хотя задумывалось как замена реле на пассажирском автобусе «ЭТАЛОН» с 24 вольтовой бортовой сетью. Нужно было избавиться от механических контактов, для этого был применён полевой N канальный транзистор. Так как в автобусе возят людей, то главное безопасность, поэтому хотелось избавиться от нагрева компонентов схемы. Линейные стабилизаторы прилично греются, пришлось использовать импульсный стабилизатор напряжения (он вообще холодный). Так как сейчас всё чаще используют светодиодные лампочки, надо было учесть возможность их установки. Очень важно чтобы реле контролировало исправность лампочек, в том числе светодиодных и меняло частоту моргания при перегорании хоть одной из них.   Для более точного контроля тока потребления был применён датчик тока ACS712, это повысило точность регулировки контроля исправности ламп и позволило отказаться от шунта (оголённая проволочка, которая есть почти во всех старых реле поворотов). Управление миганием и контролем тока осуществляет микроконтроллер ATtiny13.

       Реле уже несколько месяцев эксплуатируется в маршрутном автобусе. Водитель очень доволен. Из недостатков (по его мнению), он назвал пищалку. Он целый день за рулём и она его под конец смены слегка напрягать начала. Проблема была решена кусочком жевательной резинки.

     Если реле применяется в 24-х вольтовой сети, то всё остаётся как на схеме, а если в 12 вольтовой, то датчик тока надо заменить на 20-ти амперный(ACS712 на 20 Ампер)

   Настройка: включаем реле, подключаем лампочки. Если мигает медленно, то крутим резистор R6 пока не начнёт быстро мигать, потом крутим обратно, как только частота опять станет меньше, стоп. Готово.

   Проверяем отключив одну лампочку, частота должна увеличиться в 2 раза.

P5290315 copyP5290313 copyP5290311 copy

 

 

Обсудить эту статью на форуме (0 ответов).
Вся информация, предоставленная на данном ресурсе разрешена к ознакомлению детям школьного возраста. Все практическое использование может быть связана с повышенной электрической опасностью и разрешено детям только под присмотром взрослых.