Для управления инерционной нагрузкой часто применяются тиристорные регуляторы мощности, работающие по принципу подачи на нагрузку нескольких полупериодов сетевого напряжения с последующей паузой. Преимуществом таких регуляторов является то, что моменты коммутации тиристоров совпадают с моментами перехода сетевого напряжения через ноль, поэтому уровень радиопомех резко снижен. Кроме того, такой регулятор, в отличие от регулятора с фазовым управлением, не содержит аналоговых пороговых элементов, что увеличивает стабильность работы и упрощает настройку. Поскольку коммутация нагрузки происходит только в моменты перехода сетевого напряжения через ноль, минимальная порция энергии, поступающая в нагрузку, равна энергии, потребляемой нагрузкой за один полупериод. Поэтому для уменьшения шага регулировки мощности приходится удлинять повторяющуюся последовательность полупериодов. Например, чтобы получить шаг в 10%, необходима длина повторяющейся последовательности 10 полупериодов. На рис. 1 (A) показана последовательность импульсов на управляющем электроде тиристора для мощности в нагрузке 30%. Как видно, тиристор открыт в течение первых трех полупериодов, а в течение семи последующих - закрыт. Далее эта последовательность повторяется. Частота коммутации у такого регулятора для любой мощности, меньшей 100%, равна 1/10 частоты следования полупериодов. Гораздо логичнее было бы распределить полупериоды, в течение которых тиристор открыт, равномерно по всей последовательности. В общем случае задачу равномерного распределения любого числа импульсов N в последовательности длиной M (при N меньшем или равном M) решает алгоритм Брезенхема, который обычно используется в растровой графике для построения наклонных отрезков. Этот алгоритм реализуется с помощью целочисленной арифметики, что существенно упрощает его программирование. На рис. 1 (B) показана последовательность для той же мощности в 30%, но с применением алгоритма Брезенхема. В последнем случае частота коммутации в три раза выше. Нужно отметить, что выигрыш более заметен при малом шаге регулировки мощности. Например, в случае шага 1% для той же мощности в 30%, выигрыш составит 30 раз.
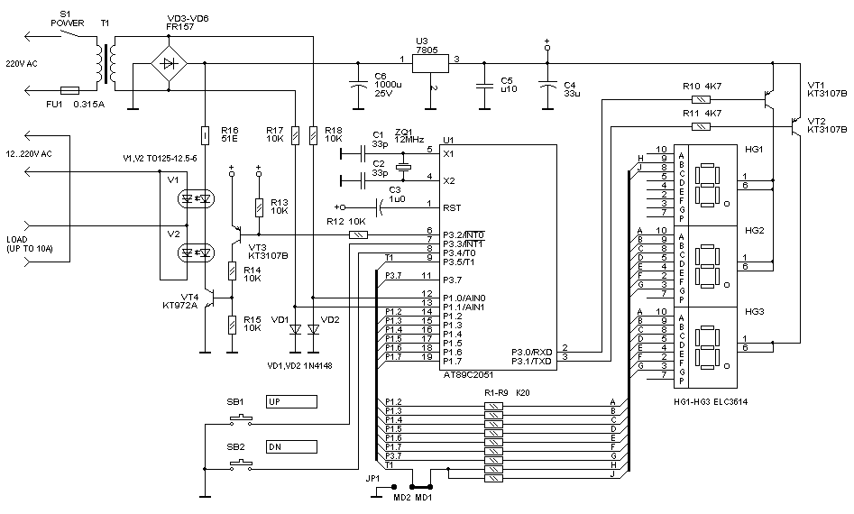
Основой регулятора мощности (см. рис. 2) является микроконтроллер U1 типа AT89C2051 фирмы ATMEL. Для питания схемы регулятора использован маломощный трансформатор T1, что вместе с применением оптотиристоров обеспечивает гальваническую развязку от сети. Это делает устройство более электробезопасным. Еще одним полезным свойством регулятора является то, что он может быть использован с нагрузками, рассчитанными на разное рабочее напряжение. Для этого достаточно подать на вход тиристоров требуемое напряжение с дополнительного трансформатора. Например, регулятор можно использовать для питания низковольтного паяльника. Необходимо только, чтобы напряжение и ток не превышали максимально допустимых для примененных тиристоров. Регулировка мощности в нагрузке осуществляется с помощью кнопок SB1 и SB2. Короткое нажатие одной из кнопок вызывает изменение мощности на один шаг. При удержании кнопки происходит монотонное изменение мощности. Одновременное нажатие двух кнопок выключает нагрузку, если до этого она была включена или включает максимальную мощность, если нагрузка была выключена. Для индикации мощности в нагрузке служат светодиодные семисегментные индикаторы HG1 - HG3. Для уменьшения количества элементов использована динамическая индикация, которая реализована программно. Встроенный в микроконтроллер аналоговый компаратор осуществляет привязку к сетевому напряжению. На его входы через ограничители R17, R18, VD1, VD2 поступает переменное напряжение с вторичной обмотки трансформатора питания. Роль ограничителя для отрицательной полярности выполняют диоды выпрямительного моста. Компаратор восстанавливает знак сетевого напряжения. Переключения компаратора происходят в моменты перехода сетевого напряжения через ноль. Выход компаратора опрашивается программно, и как только обнаруживается изменение его состояния, на выход управления тиристорами (порт микроконтроллера INT0) выдается управляющий уровень для включения тиристоров. Если текущий полупериод подлежит пропуску, то управляющий уровень не выдается. Затем на 4 мс включается индикатор HG3. В это время происходит проверка нажатия кнопок и, если нужно, изменяется значение текущей мощности. Затем снимается управляющее напряжение с тиристоров, и на 4 мс включаются индикаторы HG1 и HG2. После этого в течение 4 мс ожидается новое изменение состояния компаратора. Если изменения не происходит, система все равно начинает цикл, не привязавшись к сети. Только в этом случае тиристоры не открываются. Это сделано для того, чтобы индикация нормально работала даже без импульсов привязки к частоте сети. Такой алгоритм работы, однако, накладывает некоторые ограничения на сетевую частоту: она должна иметь отклонение от 50 Гц не более 20%. На практике отклонение частоты сети значительно меньше. Сигнал с порта INT0 поступает на ключ, выполненный на транзисторах VT3 и VT4, который служит для управления светодиодами оптотиристоров. Когда активен сигнал RESET микроконтроллера, на порту присутствует уровень логической единицы. Поэтому в качестве активного уровня выбран ноль. Для коммутации нагрузки используются два оптотиристора, включенные встречно-параллельно. Светодиоды оптотиристоров соединены последовательно. Ток светодиодов задается резистором R16 и равен примерно 100 мА. Регулятор может работать в двух режимах с разным шагом регулировки мощности. Выбор режима работы производится перемычкой JP1. Состояние этой перемычки опрашивается сразу после сброса микроконтроллера. В режиме 1 шаг регулировки мощности составляет 1%. При этом на индикаторе отображаются цифры от 0 (0%) до 100 (100%). В режиме 2 шаг регулировки мощности составляет 10%. При этом на индикаторе отображаются цифры от 0 (0%) до 10 (100%). Выбор числа градаций 10 в режиме 2 обусловлен тем, что в некоторых случаях (например, управление электроплитой) не требуется малый шаг регулировки мощности. Если регулятор предполагается использовать только в режиме 2, то индикатор HG1 и резисторы R8, R9 можно не устанавливать. Вообще говоря, регулятор позволяет произвольно задать число градаций мощности для каждого из режимов. Для этого необходимо в код программы по адресу 0005H занести желаемое значение градаций для режима 1, а по адресу 000BH - для режима 2. Нужно только помнить, что максимальное число градаций в режиме 1 должно быть не более 127, а в режиме 2 - не более 99, поскольку в этом режиме индикация сотен невозможна. При токе нагрузки до 2 А оптотиристоры можно использовать без радиаторов. При большем токе нагрузки оптотиристоры необходимо установить на теплоотводы площадью 50 - 80 см2. При использовании регулятора с напряжением менее 50 В оптотиристоры могут быть любого класса по напряжению. При работе с сетевым напряжением класс оптотиристоров должен быть не ниже 6. В качестве трансформатора питания можно применить любой маломощный трансформатор с напряжением вторичной обмотки 8 - 10 В (переменное) и допустимым током нагрузки не менее 200 мА. Диоды VD3 - VD6 можно заменить диодами КД208, КД209 или выпрямительным мостом КЦ405 с любой буквой. Микросхема стабилизатора U2 типа 7805 (отечественный аналог КР142ЕН5А, КР1180ЕН5) радиатора не требует. Транзисторы VT1 - VT3 - любые маломощные p-n-p. Транзистор VT4 можно заменить транзисторами КТ815, КТ817 с любой буквой. Диоды VD1, VD2 - любые кремниевые маломощные, например КД521, КД522. Кнопки SB1 и SB2 - любые малогабаритные без фиксации, например ПКН-159. Индикаторы HG1 - HG3 - любые семисегментные с общим анодом. Желательно только, чтобы они обладали достаточной яркостью свечения. Конденсаторы C3, C4, C6 - любые электролитические. Остальные конденсаторы - керамические. Резистор R16 - МЛТ-0,5, остальные - МЛТ-0,125. Еще удобнее применить SMD-резисторы, например, Р1-12. Микросхема U1 установлена на панельке. Если регулятор собран из исправных деталей, а микроконтроллер запрограммирован без ошибок, то регулятор в настройке не нуждается. Желательно только проверить правильность привязки к сетевой частоте. Для этого необходимо засинхронизировать осциллограф сетевым напряжением и убедиться, что импульсы сканирования дисплея (на выводах RXD и TXD микроконтроллера) синхронны с сетью и имеют удвоенную сетевую частоту. Если при подключении нагрузки из-за помех синхронность нарушается, необходимо между входами компаратора (выводы 12, 13 микроконтроллера) включить конденсатор емкостью 1 - 4,7 нф.
Вы можете загрузить программное обеспечение: в файле pwr100.bin (366 байт) находится прошивка ПЗУ, в файле pwr100.asm (7,106 байт) — исходный текст. Необходимые для трансляции с помощью TASM 2.76 библиотеки размещены в архиве lib.zip (2,575 байт).
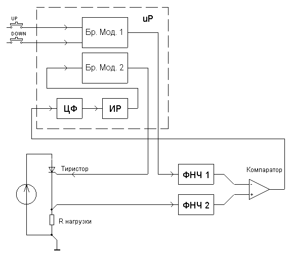
При шаге регулирования мощности 1% нестабильность сетевого напряжения является основным источником погрешности установки мощности. Если нагрузка не связана гальванически с сетью, то несложно измерить среднее значение приложенного к нагрузке напряжения и с помощью цепи обратной связи поддерживать его постоянным. Этот принцип и реализован во втором регуляторе. Блок-схема устройства приведена на рис. 3.

Рис. 3
Для работы в режиме автоматического регулирования используются два Брезенхемовских модулятора Бр. Мод. 1 и Бр. Мод. 2, которые реализованы программно. На вход модулятора Бр. Мод. 1 поступает код требуемой мощности, который задается с помощью кнопок управления. На выходе этого модулятора формируется импульсная последовательность, которая после фильтрации фильтром нижних частот ФНЧ 1 поступает на один из входов компаратора. На второй вход компаратора через фильтр нижних частот ФНЧ 2 поступает напряжение, снимаемое с нагрузки. С выхода компаратора однобитный сигнал ошибки поступает на вход микроконтроллера, где он подвергается цифровой фильтрации. Поскольку цифровой фильтр ЦФ работает синхронно с модуляторами, обеспечивается эффективное подавление пульсаций на частоте повторения выходных импульсных последовательностей и на гармониках этой частоты. С выхода цифрового фильтра 8-битный сигнал ошибки поступает на интегрирующий регулятор ИР. Для повышения точности интегрирующий регулятор работает в 16-разрядной сетке. Младшие 8 бит выходного кода регулятора поступают на вход модулятора Бр. Мод. 2, на выходе которого формируется импульсная последовательность, поступающая на управление тиристорами.
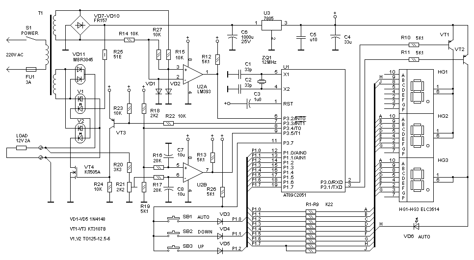
Принципиальная схема второго регулятора показана на рис. 4.
Этот регулятор схемотехнически очень похож на описанный выше, поэтому имеет смысл остановиться только на его отличиях. Поскольку имеющихся портов ввода-вывода микроконтроллера оказалось недостаточно, пришлось отказаться от использования встроенного компаратора. В регуляторе применен сдвоенный компаратор U2 типа LM393. Первая половинка компаратора используется для привязки к сетевому напряжению. Из-за особенностей LM393 в схему привязки пришлось добавить резистор R27, который совместно с R14, R15 образует делитель напряжения, уменьшающий отрицательное напряжение на входах компаратора. Меандр сетевой частоты с выхода компаратора поступает на вход микроконтроллера INT0. Вторая половинка компаратора используется в петле обратной связи. Однобитный сигнал ошибки поступает на вход микроконтроллера T1. На входах компаратора установлены ФНЧ, образованные элементами R16, C7 и R17, C8. Сигнал с выхода модулятора (вывод T0 микроконтроллера) поступает на вход ФНЧ через делитель R18, R19. Делитель необходим по той причине, что компаратор не может работать с входными напряжениями, близкими к напряжению питания. После делителя импульсы имеют амплитуду около 3,5 В. Стабильность амплитуды определяется стабильностью напряжения питания +5 В, которое использовано в качестве опорного. Напряжение, снимаемое с нагрузки, поступает на вход другого ФНЧ также через делитель, образованный резисторами R20, R21. Этот делитель выбирается таким образом, чтобы при номинальном напряжении сети и мощности в нагрузке 100% напряжение на выходе ФНЧ составляло 3,5 В. Сигнал с выхода микроконтроллера INT1 через транзисторный ключ поступает на управление тиристорами. Оптотиристоры V1 и V2 вместе с диодной сборкой VD11 образуют управляемый выпрямитель, который и питает нагрузку. Кнопки управления для экономии портов микроконтроллера включены по-другому. В цикле работы регулятора есть промежуток, когда индикаторы погашены. В это время оказалось возможным провести сканирование кнопок, используя линии данных индикаторов. Таким образом, три кнопки используют дополнительно только одну линию: это линия возврата P3.7. Третья кнопка понадобилась для управления режимом "AUTO". Сразу после включения регулятор находится в ручном режиме, т.е. функционально соответствует регулятору, описанному выше. Для включения режима автоматического регулирования необходимо нажать одновременно кнопки "AUTO" и "UP". При этом зажигается светодиод "AUTO". В таком режиме регулятор автоматически поддерживает установленную мощность. Если теперь нажать и удерживать кнопку "AUTO", то на индикаторах можно посмотреть текущее состояние регулятора (проценты выходной мощности, которые изменяются при колебаниях сетевого напряжения так, чтобы мощность оставалась неизменной). Если сетевое напряжение упало настолько, что поддерживать мощность нет возможности, то начинает мигать светодиод "AUTO". Выключить режим автоматического регулирования можно одновременным нажатием кнопок "AUTO" и "DOWN". При токе нагрузки более 2 А оптотиристоры необходимо установить на теплоотвод. Основания оптотиристоров соединены с анодами, поэтому в данной схеме приборы можно монтировать на общем радиаторе, который соединен с общим проводом устройства. В качестве VD11 желательно применить сборку диодов Шоттки (или два отдельных диода Шоттки, например КД2998). В крайнем случае, можно применить обычные диоды, допускающие необходимый ток нагрузки. Хорошие результаты можно получить с КД2997, КД2999, КД213. Компаратор LM393 выпускает ПО "Интеграл" под обозначением IL393. Можно применить и два отдельных компаратора, например LM311 (он же КР554СА3). Вместо транзистора КП505А (производства з-да "Транзистор", г. Минск) можно применить биполярный транзистор КТ815, КТ817, добавив резистор 1 Ком последовательно в цепь коллектора VT3. К остальным деталям требования такие же, что и для регулятора, описанного выше. Для настройки регулятора необходимо к нему подключить нагрузку и подать номинальное сетевое напряжение (например, с помощью ЛАТРа). Затем нужно установить максимальную мощность (100%). Подстроечным резистором R21 необходимо добиться разницы напряжений на входах 5 и 6 компаратора U2B, близкой к нулю. После этого нужно уменьшить мощность до 90% и включить режим "AUTO". Подстройкой R21 необходимо добиться совпадения (с точностью ±1 единица) установленной мощности и показаний индикаторов в режиме контроля состояния регулятора (при нажатой кнопке "AUTO").
Вы можете загрузить программное обеспечение: в файле pwr100a.bin (554 байт) находится прошивка ПЗУ, в файле pwr100a.asm (10,083 байт) — исходный текст. Необходимые для трансляции с помощью TASM 2.76 библиотеки размещены в архиве lib.zip (2,575 байт).