Датчик уровня жидкости

От всех известных датчиков уровня воды этот прибор отличается простотой, экономичностью, малыми габаритными размерами и, что весьма важно, отсутствием дребезга контактов. Достоинство этого датчика в том, что его сможет повторить и настроить даже начинающий радиолюбитель.
Датчик уровня незаменим при автоматизации водонапорных башен, поливочных систем в фермерских хозяйствах, да и в любых других случаях, когда требуется контролировать уровень жидкостей.

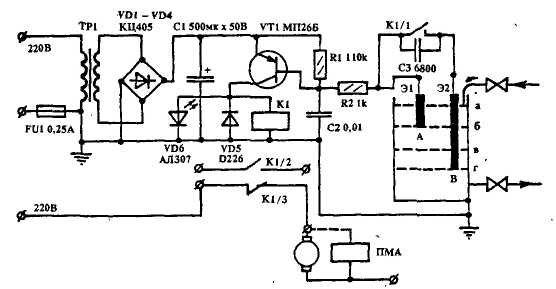
Работает датчик так. При подаче питания в схему и отсутствии воды в резервуаре (если уровень ее ниже отметки "б") реле К1 обесточено и через контакт К1.3 питание поступает на коллекторный электродвигатель или включающий магнитный пускатель ПМА. Когда вода накачается в емкость до уровня "б", сработает реле К1 и своими контактами отключит электродвигатель, пускатель или электромагнитный водозапорный клапан. Реле К1 блокирует систему через электрод Э2 и с этого момента насос включится только тогда, когда уровень воды упадет ниже отметки "г", а выключится ≈ когда вода коснется электрода Э1.
Меняя расстояние АВ, можно настроить датчик для любых
условий работы. В конструкции автора применен резервуар из металла, если же емкость будет из диэлектрика, необходимо установить третий электрод, который должен соединяться с минусовой шиной источника питания и располагаться на дне резервуара.
Детали в схеме должны применяться с запасом надежности. К примеру, трансформатор лучше применить в 1,5 ≈ 2 раза превышающий расчетную мощность. Конденсаторы С1 ≈ К60-6, К50-35, С2 ≈ МБМ, СЗ ≈ КСО, резисторы ≈ МЛТ 0,125. Монтаж выполнен "навесным" способом. Номиналы резисторов при настройке могут меняться: у R1 ≈ от 75к до 150к, у R2 ≈ 820 до 2,2 к. Реле ≈ любое маломощное, малогабаритное, у автора ≈ РЭН-18, но можно использовать и типа РЭС-9. Диодный мост КЦ405 можно заменить диодами Д226. Если датчик уровня применяется в холодных регионах, электролитические конденсаторы лучше использовать оксидно-полупроводниковые морозостойкие (типа К53). Электроды Э1 и Э2 выполняются в виде прутков длиной 100 мм и 500 мм соответственно, хотя данные размеры некритичны и могут быть другими, в зависимости от габаритов применяемой емкости.

Обсудить эту статью на форуме (0 ответов).
Вся информация, предоставленная на данном ресурсе разрешена к ознакомлению детям школьного возраста. Все практическое использование может быть связана с повышенной электрической опасностью и разрешено детям только под присмотром взрослых.