|
Устройство будет полезно, если у вас есть ребенок, учащийся в школе. Не у всех родителей есть возможность следить днем за выполнением школьником домашних заданий. Телевизор сильно отвлекает от необходимых дел. Не у каждого ребенка хватит силы воли для выполнения домашних уроков, когда идет интересная телепередача. В этом случае может помочь электроника. |
||||||||||||||||||||||||||||||||||||||||||||||||||||||
![]() |
||||||||||||||||||||||||||||||||||||||||||||||||||||||
|
Если не пытаться включить телевизор в запрещенные интервалы (в данном варианте схемы их два: 21-00...07-00 и 12-00...17-00), то устройство никак не проявляет своей работы. |
||||||||||||||||||||||||||||||||||||||||||||||||||||||
|
|
||||||||||||||||||||||||||||||||||||||||||||||||||||||
|
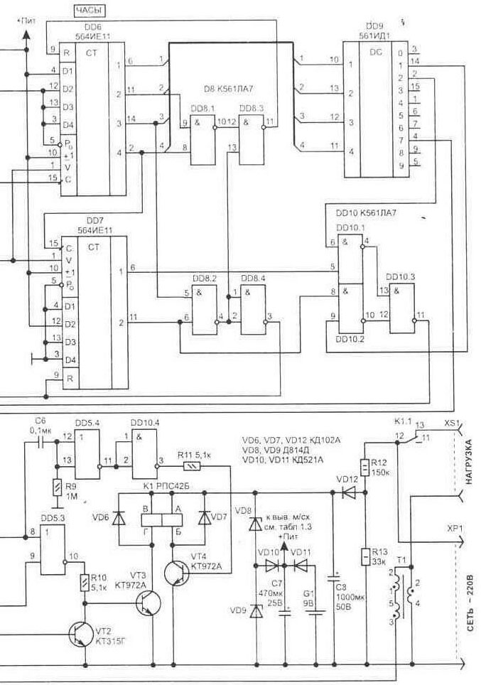
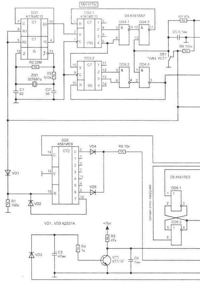
Электрическая схема устройства (рис. 1.46) собрана на КМОП микросхемах и работает в режиме микротоков. Что позволяет использовать бестрансформаторное питание от сети 220 В. Коммутацию питающего телевизор напряжения осуществляют контакты К1.1 поляризованного реле. Оно срабатывает за счет накопленной на конденсаторе С8 энергии при подаче напряжения на соответствующую обмотку. А для фиксации своих переключающих контактов ему не требуется постоянного питания, что позволяет уменьшить потребляемую схемой энергию. Приставка потребляет от сети ток не более 1,4 мА. Для того, чтобы цикл работы схемы не нарушался в случае временного исчезновения сетевого напряжения, использован резервный аккумулятор G1 (7Д-0,125Д), от которого будут питаться только цифровые микросхемы. Работает схема следующим образом. На микросхеме DD1 собран стабилизированный кварцевым резонатором генератор минутных импульсов. С выхода генератора (DD1/10) импульсы приходят на делитель с коэффициентом 60 (DD3, DD4). На вход DD6/15 поступают часовые импульсы. На микросхемах DD6, DD7, DD8 собран делитель с коэффициентом 24 (суточный цикл часов). Счетчики DD6 и DD7 имеют входы D1...D4 для начальной установки числа в двоичном коде. На схеме показаны перемычки на входах для времени 21 ч. В этот момент времени необходимо нажать кнопку начальной установки SB1. Она обеспечивает обнуление счетчиков DD1...DD3 (по входам R), а также запись двоичного кода в регистры начальной установки счетчиков часов DD6, DD7 времени 21-00. Это позволяет упростить электрическую схему за счет отказа от использования индикаторов текущего времени и элементов для его установки. Селектор временных интервалов выполнен на микросхемах: двоично-десятичном дешифраторе DD9 и логических элементах DD10.1...DD10.3. На входы RS-триггера, собранного из элементов DD5.1-DD5.2, поступают импульсы лог. "1" (на DD5/1 - включение; DD5/6 - отключение нагрузки). При появлении лог. "1" на выходе DD5/4 -дифференцирующая цепь из C6-R9 формирует короткий импульс, который передается через логические элементы DD5.4-DD10.4 и транзистор VT4 для срабатывания обмотки А-Б реле К1 (контакты 12-13 замкнутся). Отключение нагрузки выполняет обмотка В-Г, когда открывается транзистор VT3. Счетчик на микросхеме D2 имеет коэффициент деления 7, что соответствует числу дней в неделе и совместно с транзистором VT2 дает запрет работы VT3 в течении двух выходных дней (когда лог. "1" появляется на выходах DD2/2 или DD2/5, транзистор VT2 открывается и закорачивает управляющий сигнал на базе VT3). При этом предполагается, что первоначальное включение устройства в работу выполняется в воскресенье (в 21-00 кнопкой установки SB1). Для того чтобы схема различала, включен ли телевизор в работу или находится в дежурном режиме, используется датчик тока в цепи нагрузки - токовый трансформатор Т1. При переходе телевизора из дежурного режима в рабочий напряжение во вторичной обмотке Т1 будет достаточным для открывания транзистора VT1. Этот транзистор обеспечивает лог. "0" на входе DD5/9. И если момент включения телевизора совпадет с запрещенным интервалом (лог. "0" на DD5/4), цепь сетевого питания телевизора отключится до момента, пока этот интервал не кончится. В устройстве применены детали: резисторы типа МЛТ или аналогичные (их мощность указана на схеме); полярные конденсаторы С-, С7, С8 типа К50-24, остальные из серии К10, например типа К10-17. Диоды VD1...VD5, VD10, VD11 могут быть заменены любыми импульсными, например КД522, КД503; VD5, VD6 - КДЮ-А(Б). Транзисторы VT1, VT2 заменяются на КТ3102, а VT3, VT4 на КТ829. Кварцевый резонатор ZQ1 от часов на рабочую частоту 32768 кГц. Поляризованное реле К1 использовано типа РПС42Б(А) паспорт РС4.520.720. Оно имеет герметичное исполнение и допускает протекание через свои контакты тока до 1 А. Микросхемы 561 -и серии могут быть заменены на 564-ю серию, а микросхема 561 ИЕ9 - на 561 ИЕ8 или 564ИЕ8, но при этом изменится нумерация подключения выходных цепей. Токовый трансформатор Т1 проще всего изготовить самостоятельно на основе применяемого в старых отечественных телефонных аппаратах. У него магнитопровод имеет типоразмер Ш5х5. При этом используются уже намотанные обмотки 1-2 и 3-5, а верхняя снимается и на ее месте наматываются 120 витков проводом ПЭЛ-2 диаметром 0,33 мм. Фазировка подключения намотанной обмотки 2-4 должна быть такой, чтобы напряжение, поступающее на диод VD3, было увеличено за счет сложения напряжений со всех обмоток Т1. Печатная плата для схемы не разрабатывалась. Монтаж выполняется на универсальной макетной плате, имеющей места для установки микросхем. Проверку работы устройства удобно проводить при подаче на вход DD3/2 не минутных, а секундных импульсов (с выхода DD1/4). Для контроля работы коммутатора нагрузки к гнездам XS1 подключаем лампочку мощностью 40...60 Вт. В этом случае весь цикл работы устройства можно увидеть в течение 24 минут и проконтролировать временные интервалы (10-5-5-4). Так как в задающем генераторе (DD1) использована кварцевая стабилизация частоты, уход за сутки не превышает 15 с, но если имеется частотомер, то с помощью подбора конденсатора С2 можно ход часов настроить более точно.
Настройка схемы при безошибочном монтаже заключается в проверке открывания транзистора VT1 только при включенном (работающем) телевизоре. В режиме сна (ждущий режим) телевизор потребляет незначительный ток, и напряжение на базе транзистора VT1 будет слишком маленьким для его включения. Чтобы выполнялось это условие, может потребоваться подбор номинала резистора R4 |
||||||||||||||||||||||||||||||||||||||||||||||||||||||
Ограничитель доступа к телевизору
Doc
Просмотров: 4558
