Регулятор яркости светильника

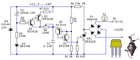
В предлагаемом устройстве используется так называемый фазоимпульсный способ регулирования среднего тока через нагрузку. Он изменяется благодаря тому, что нагрузка-светильник подключается к сети не непосредственно, а электронным ключом через некоторое время после появления очередной полуволны сетевого напряжения. Изменяя это время, потребляемую нагрузкой от сети мощность можно регулировать практически от нуля до максимума. Для лампы светильника это означает изменение яркости ее свечения
При замыкании контактов выключателя S1 лампа L1 включается не сразу, а плавно в зависимости от емкости конденсатор C2. Это увеличивает срок службы самой лампы, т.к. мы знаем, что лампы обычно сгорают при включении - резком подключении напряжения.

Лампа L1 (220V 100W) собственно и является светильником. Все резисторы на 0,25W, кроме R8, который на 2W. При монтаже расположите этот резистор в 2mm над поверхностью платы, чтобы не нагревались остальные детали. Конденсатор C1 пленочный, тринистор КУ202Л можно заменить на КУ202К, КУ202М, КУ202Н. Соблюдайте условия его включения в схеме. Подключите неправильно - работать не будет.


В корпусе, в котором Вы разместите устройство, обязательно просверлите отверстия для вентиляции, т.к. элементы R8, VS1 в процессе работы нагреваются

Обсудить эту статью на форуме (0 ответов).
Вся информация, предоставленная на данном ресурсе разрешена к ознакомлению детям школьного возраста. Все практическое использование может быть связана с повышенной электрической опасностью и разрешено детям только под присмотром взрослых.