|
Нередко в быту требуется поддерживать заданную температуру в ограниченном объеме пространства. Это может быть аквариум, хранилище продуктов, инкубатор, сушильный шкаф или подогреватель детского питания. Удобно, если при работе такого устройства будет еще и цифровая индикация фактической температуры. Вашему вниманию предлагается два варианта выполнения автоматических устройств для поддержания заданной температуры. Термостабилизатор с использованием микросхемы КР572ПВ5В литературе [Л10, Л11] опубликованы простые схемы цифровых измерителей температуры, выполненные на основе микросхемы аналого-цифрового преобразователя (АЦП) КР572ПВ5 и цифровом жидкокристаллическом индикаторе ИЖЦ5-4/8. Эта микросхема изготовлена по МОП технологии и все устройство вместе с индикатором от источника питания (9 В) потребляет ток не более 2 мА. Такой измеритель температуры не сложно превратить в термостабилизатор. Для этого потребуется подключить к указанным выше устройствам схему управления нагревательным элементом, как это показано на рис. 1.30. Методика изготовления и настройки непосредственно измерителя температуры подробно приводится в указанной выше литературе и поэтому здесь описываться не будет. Рассмотрим более подробно только электрическую схему приставки термостабилизатора (рис. 1.31). Ее принцип работы основан на том, что порог переключения исполнительного устройства (электронного коммутатора напряжения в нагрузке) устанавливается по показаниям цифрового индикатора, имеющегося в измерителе температуры. Фактически микросхема (КР572ПВ5) является цифровым вольтметром, который измеряет напряжение, поступающее с термо-
датчика (в данном случае датчиком является диод) на вход АЦП (вывод 30 микросхемы). Этот же сигнал подается в схему управления - на вход операционного усилителя DA1.1 и компаратор DA1.2. Применение в качестве компаратора схемы интегратора (за счет включения емкости С6) позволяет обеспечить плавный выход на режим термостабилизации. Это хорошо видно при подключении параллельно с нагревателем лампы. По мере приближения температуры к заданному значению яркость ее свечения будет постепенно снижаться. Работает схема приставки следующим образом. Положительное напряжение на выходе микросхемы DA1/10 разрешает работу автогенератора, собранного на однопереходном транзисторе VT1. Коммутацию нагревателя выполняет симистор VS1 при появлении на его управляющем выводе импульсов. Для того чтобы заранее точно установить для поддержания любую нужную температуру, служит переключатель SA1 ("режим") и регулировочные резисторы R1 и R2. Переключатель в положении, когда его контакты замкнуты, позволяет через резистор R1 подавать напряжение одновременно на входы микросхемы DA1/2 и на АЦП, имитируя изменение температуры термодатчика. При помощи резистора R1 можно установить любые условные значения на индикаторе от -4 до +100°С. Как только показание цифрового индикатора будет соответствовать необходимому для режима термостабилизации - вторым подстроенным резистором (R2) выставляем порог переключения компаратора DA1.2 на данной температуре. Индикатором наличия напряжения на нагрузке является светодиод HL1. Светодиод должен гаснуть при превышении входной температуры указанного порога, т.е. когда нагреватель отключится. На этом установку режима термостабилизации можно считать законченной и переключатель SA1 возвращаем в исходное положение (контакты разомкнуты). Элементы, выделенные на электрической схеме пунктиром, располагаются на печатной плате из стеклотекстопита с размерами 85х38 мм, рис. 1.32. Плата имеет одну объемную перемычку (показана пунктиром) и ее надо установить до начала монтажа. Для удобства настройки нужной температуры в схеме приставки использованы многооборотные подстроечные резисторы R1, R2 из серии СП--36: R4 - типа СП--19а, остальные типа С2-23 или МЛТ: конденсаторы С1...С- и С6, С8 - К10-17; полярные конденсаторы С4, С5, С7, С9 типа К50-35 на 16 В. Микросхема усилителя DA1 может быть заменена импортным аналогом А747; стабилизаторы напряжения DA2 на 79L09; DA3 на 78L09. Сетевой трансформатор (Т1) для питания схемы подойдет любой мощностью 3...5 Вт с напряжениями во вторичных обмотках 3-4 и 4-5 по 10...12 В и допустимым рабочим током до 50...80 мА. Импульсный трансформатор (Т2) можно использовать такой же, как и в схеме, показанной на рис. 1.17. Блок питания термостабилизатора удобнее выполнять в виде отдельного узла, где располагается и силовой коммутатор VS1. Калибровку показаний измерителя температуры необходимо выполнять при подключенной схеме приставки, что исключит погрешность, связанную с влиянием входной цепи и емкости монтажа приставки. При правильном монтаже настройка схемы приставки заключается в проверке полного открывания симистора VS1 при работе автогенератора на VT1 (может потребоваться поменять местами отводы в любой из обмоток трансформатора Т2). Для того чтобы регулятор перекрывал необходимый диапазон температур, нужно подстроить резистор R4. В заключение можно отметить, что этот метод подключения приставки применим и ко многим другим цифровым измерителям температуры для получения возможности управлять нагревательными устройствами и обеспечить режим термостабилизации в ограниченном объеме. Термостабилизатор для термокамерыДанное устройство было изготовлено для технологической тренировки блоков радиоаппаратуры на производстве. Оно выполнено в виде приставки к термошкафу и позволяет измерять и автоматически поддерживать необходимую положительную температуру с точностью не хуже 0,5°С. Дискретность индикации температуры 1 °С. Эта схема термостабилизатора может найти применение и в домашних условиях. Нужная температура устанавливается при помощи двух переключателей в диапазоне от 40 до 85°С (с дискретностью 5°С). Диапазон и дискретность можно при изготовлении легко изменить. Работу устройства поясняет структурная схема, показанная на рис. 1.33. Датчиком температуры служит терморезистор R3, размещенный в термокамере. Напряжение, снимаемое с термодатчика, усиливается микросхемой DA1 и поступает на прецизионный преобразователь напряжение-частота (U->f), собранный на сдвоенном операционном усилителе DA2, рис. 1.34. На выходе DA2/10 должны быть двухполярные импульсы, форма которых показана на рис. 1.35. Цепь из элементов VD3-R13-R14 обеспечивает прохождение на селектор только положительных импульсов, а также уменьшает их амплитуду до уровня, необходимого логическим микросхемам (микросхема 564ЛН2 допускает превышение входного напряжения над питающим). Селектор, рис. 1.36, собранный на цифровых микросхемах DD1, DD2 и DD3.1, формирует интервал, в течение которого импульсы поступают на счетчики DD5...DD7. В качестве селектора используется схема, подробно описанная в [Л12]. Длительность интервала зависит от частоты автогенератора, собранного на элементах DD1.1-D1.2. Устройство настраивается так, чтобы число импульсов, приходящих за фиксированный интервал времени, соответствовало измеряемой температуре и менялось пропорционально ее изменению (например, температуре 50°С соответствует 500 импульсов, т.е. одному градусу - 10 импульсов). Измеренная температура показывается двумя светодиодными семисегментными индикаторами HL1, HL2. При желании схему можно дополнить третьим разрядом для индикации десятых долей градуса, но для практического применения устройства обычно это не нужно. Частота замеров температуры зависит от емкости С2 и номинала резистора R4. Как только конденсатор С2 зарядится - транзистор VT1 открывается и обнуляет триггеры DD2.1 - DD2.2.
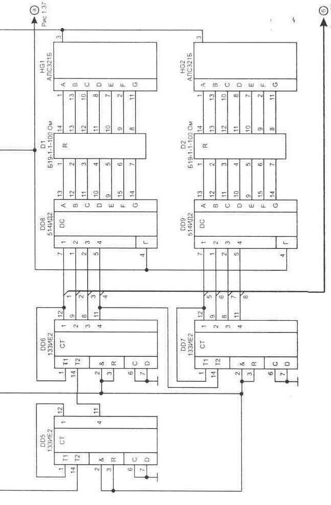
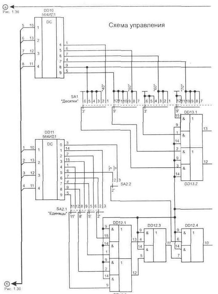
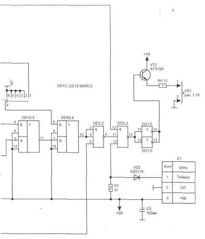
На время измерения температуры индикаторы HL1 и HL2 гасятся подачей уровня лог. "0" на входы 4 дешифраторов 514ИД2. Этот же сигнал поступает на DD3/12 и отключает симистор VS1. Режим термостабилизации осуществляется за счет работы схемы сравнения, собранной на микросхемах DD12, DD13, рис. 1.37. Сигналы с выходов счетчиков DD6 и DD7 поступают на дешифраторы DD10 и DD11, преобразующие двоичный код в десятичный.
Необходимая температура задается при помощи переключателей SA1 и SA2. Схема совпадения на элементах DD12, DD13 обеспечивает отключение нагревателей, как только код с выходов дешифраторов достигнет или превысит значения, установленные переключателями. Использование в качестве силового коммутатора оптоэлектронного симистора позволяет обеспечить хорошую развязку схемы управления от сети. В процессе выхода термокамеры на заданный режим из-за инерционности системы температура в камере может меняться, как это показано на рис. 1.38. В установившемся режиме точность поддержания температуры будет не хуже 0,5°С. Схема также предусматривает дистанционное управление выключением нагревателя (уровнем лог. "0") от внешнего времязадающего таймера, подключаемого через разъем Х1 (от него же таймер может и питаться). Источник питания для схемы термостабилизатора показан на рис. 1.39. Питающие напряжения на выводы логических микросхем подаются в соответствии с табл. 1.2. В устройстве установлены подстроечные резисторы типа СП--19а, постоянные резисторы С2-23. В качестве датчика темпера-
туры (R3 на рис. 1.34) применяется терморезистор типа МТТ-4 сопротивлением 10 кОм. Неполярные конденсаторы из серии К10-17, оксидные полярные лучше использовать танталовые, например типа К53-1А (в источнике питания они могут быть любого типа). Микросхемы 133, 533 и 1533 заменимы на серию 155, а 564 на 561-ю серию. Вместо матрицы сопротивлений .D1 и D2 типа Б19-1-1-100 Ом можно установить соответствующее количество обычных резисторов сопротивлением 100 Ом (0,25 Вт). Таблица 1.2. Питающее напряжение на микросхемах
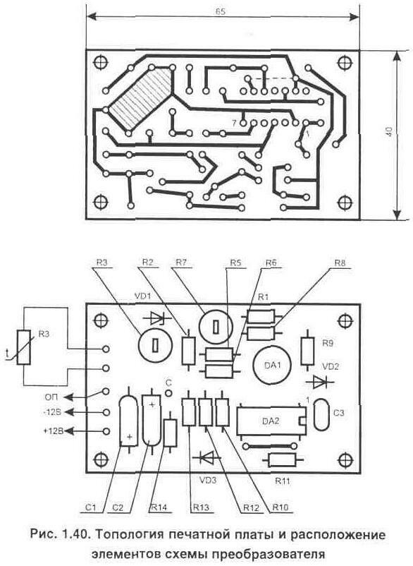
Переключатели применены: SA1 - типа ПГ2-11-6П12НВК, SA2 - ПГ2-22-2П8НВК. Трансформатор Т1 использован типа ТПП259-127/220-50. Для монтажа преобразователя на рис. 1.40 приведена топология печатной платы. Остальные узлы схемы собирались объемным монтажом на универсальных печатных макетных платах. Калибровку измерителя температуры желательно производить с помощью высокоточных цифровых промышленных термометров. Удобнее это делать следующим образом. Термодатчик помещается в среду с известной температурой (например, в воду) и цифровым прибором замеряем его сопротивление. Эту операцию выполняем несколько раз и для разных значений температуры (лучше, если эта температура будет на краях рабочего диапазона). Теперь подбираем постоянные резисторы с такими же сопротивлениями, как у термодатчика. Их мы будем использовать при настройке всей схемы для имитации нужной температуры. Настройка схемы заключается в получении соответствия между температурой и показаниями индикаторов во всем рабочем диапазоне. Это выполняется с помощью резисторов R7 (на схеме рис. 1.34) и R2 (рис. 1.36) при подключенных вместо термодатчика эквивалентных сопротивлениях для известных значений температуры.
|
|||||||||||||||||||||||||||||||||||||||||||||||||||||||||||||||||||||
Электронные термостабилизаторы с цифровой индикацией температуры
Doc
Просмотров: 7968



