Автомат управления лесничным освещением

С помощью этого автомата свет включается при появлении человека на лестничной клетке и отключается после его ухода. Применение автомата дает экономию не менее 1,7 Мегават-часов электроэнергии в год на одном подъезде пятиэтажного дома. Экономия достигается благодаря тому, что в ночное время освещение выключено, т.к. на лестнице в это время практически никто не ходит. Кроме того, увеличивается срок службы электрических лампочек, благодаря удлинению фронта импульсов включения-отключения, а также питанию их только положительными полупериодами сетевого напряжения.
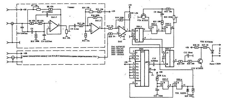
Автомат реагирует на изменение шумового фона в зоне обслуживания. Чувствительными элементами являются акустические датчики, которые "чувствуют" человека на расстоянии 7 ≈ 8м.

Датчик состоит из микрофона (пъезоизлучатель ЗП-3) и предусилителя на транзисторах VT1 ≈ VT3. Каждый из двух датчиков подключается к своему каналу обработки (рис.2).

Здесь сигнал фильтруется (режекторный фильтр на DA1.1 подавляет до уровня 50 дБ наводку с частотой 50 Гц) и усиливается операционным усилителем DA1.2
Выход первого канала подключен к инвертирующему входу компаратора DA2, а выход второго ≈ к неинвертирующему входу. Таким образом, шумовые сигналы с одинаковой амплитудой и фазой на выходах обоих каналов компаратором DA2 не регистрируются. Превышение сигнала в одном из каналов приводит к появлению уровня лог."1" на выходе 9 триггера DD1.1, при этом запускается генератор на DD3.1, DD3.2, VT4 и счетчик DD2 начинает отсчитывать импульсы. В то же время лог."О" на выводе 8 DD1.1 устанавливает в "О" выход 6 DD1.2, закрывается транзистор VT5, открывая тиристор VD2, который и включает освещение.
Когда счетчик DD2 отсчитает 64 периода импульсов генератора DD3.1, DD3.2, свет выключится.
При указанных номиналах период импульсов генератора DD3.1, DD3.2 может изменяться резистором R23 от долей до десятков секунд. На элементах DD3.3, DD3.4 собран узел начального сброса автомата при включении питания.
Питается устройство от любого стабилизированного источника, обеспечивающего Uпит.=5В при токе 0,3 А и напряжении пульсаций 20 мВ.
Конструкция и монтаж могут быть произвольными, однако необходимо учесть следующее. Датчики следует заключить в металлические экраны, фронтальная сторона закрывается металлической сеткой. Сигнальный провод от датчиков до основного блока должен быть экранирован. Датчики крепятся на стенах лестничной клетки через прокладки, поглощающие механические колебания. Они раз мешаются на расстоянии друг от друга, равном удвоенному расстоянию от каждого из них до пола или потолка подъезда, т.е. размещаются равномерно по высоте дома, а значит и лестничной клетки. Основной блок желательно разместить в металлическом корпусе, тиристор VD2 ≈ на радиаторе площадью 10 кв. см, изолированном от корпуса.
Предлагаемое устройство в строгом смысле не есть автомат, т.к. предполагает "ручное" выключение утром и вечером сетевого питания, для чего можно использовать имеющийся в подъезде выключатель освещения. Однако этот "недостаток" можно устранить, если дополнить устройство любой из известных схем фотореле.
Настройка автомата сводится к следующему. Подбором резистора R4 устанавливают на выходе каждого из датчиков Uпост.-2,4 В. Резистором R7 добиваются максимального подавления частоты 50 Гц режекторными фильтрами каждого канала. Резистором R14 на выводе 7 DA2 устанавливают уровень логического ⌠О", а затем немного отводят ползунок R14 в обратную сторону до момента, когда на выходе DA2 установится логическая "1". Резистором R11 устанавливают необходимую чувствительность каналов, a R23 ≈ желаемое время свечения лампочек после прихода возбуждающего сигнала.
Кроме лестничных клеток, автомат можно применить для управления освещением коллективных подвалов, гаражей и т.п.

Обсудить эту статью на форуме (0 ответов).
Вся информация, предоставленная на данном ресурсе разрешена к ознакомлению детям школьного возраста. Все практическое использование может быть связана с повышенной электрической опасностью и разрешено детям только под присмотром взрослых.