Регулятор мощности для нагревателей

Многие пользуются бытовыми электроплитами, а также другими электрическими нагревательными приборами. Некоторые из них, например двухконфорочная электроплитка "Россиянка", имеют термоэлектрические регуляторы нагрева. Терморегулятор позволяет не только экономить электроэнергию, но и делает более удобным процесс приготовления еды.

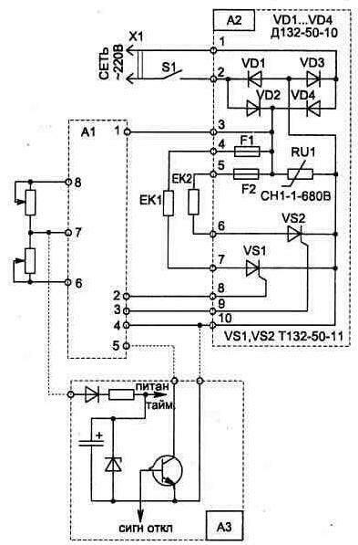
Термоэлектрические регуляторы обладают низкой надежностью и требуют периодического ремонта или подрегулировки. Избавиться от этих забот поможет схема электронного регулятора мощности (рис. 6.13). Схема позволяет плавно регулировать нагрев двух нагревателей мощностью по 2 кВт каждый.

Использование бесконтактной электронной регулировки мощности в нагрузке не только повышает надежность работы всего устройства, но и позволяет легко дополнить схему таймером (A3), который может через заданный интервал времени отключить нагреватель (ЕК2). Схема таймера (A3) в данной статье не приводится - она может быть любой из опубликованных в литературе.

Для удобства размещения терморегулятора внутри корпуса плитки конструктивно схема выполнена в виде двух узлов на платах с размерами 155х55 мм (схемы А1 и A3 лучше располагать на одной плате).

Электрическая схема блока управления (рис. 6.14) собрана на однопереходных транзисторах и является типовой. Коммутация нагрузки производится с помощью мощных тиристоров VS1 и VS2. Элементы схемы выбраны со значительным запасом по рабочему току, с учетом возможного их размещения (без радиатора) вблизи от нагревательных элементов.

Рис. 6.13. Блоки схемы регулятора мощности: А1 - блок управления, А2 - блок коммутации, A3 - временной таймер, ЕК1 и ЕК2 - нагревательные элементы.

Монтаж силовых цепей схемы (блока А2) выполняется проводом, сечением не менее 2,5 кв. мм в термостойкой изоляции.

В устройстве применены переменные резисторы R1 и R2 типа ППБ-15Г, остальные - типа С2-23. Конденсаторы С1...С4типаК73-9на100В.

В качестве предохранителей F1, F2 можно использовать перемычки из медного провода диаметром 0,3 мм. Варистор RU1 предназначен для защиты элементов схемы от кратковременных бросков напряжения в питающей сети и может применяться типа СН1-1 на 560 В.

Настройка схемы производится резисторами R3 и R7 для получения максимального напряжения в нагрузке при нулевом значении резисторов R1 и R2. Из-за большого технологического разброса параметров однопереходных транзисторов иногда может потребоваться также подбор конденсаторов С1 и С-.

Рис. 6.14. Электрическая схема блока управления
Рис. 6.14. Электрическая схема блока управления
Обсудить эту статью на форуме (0 ответов).
Вся информация, предоставленная на данном ресурсе разрешена к ознакомлению детям школьного возраста. Все практическое использование может быть связана с повышенной электрической опасностью и разрешено детям только под присмотром взрослых.