Регулятор освещения с дистанционным управлением

Предлагаемый прибор умеет не только включать и выключать освещение, но и регулировать его яркость. Он имеет и дополнительную функцию — имитирует присутствие хозяев в квартире, периодически на некоторое время зажигая свет. Регулятор включают последовательно с лампами управляемого им светильника, как обычный выключатель. Подводить к нему еще какие-либо провода не требуется.
Дистанционное управление регулятором возможно с помощью ПДУ любого бытового прибора, причем для управления можно выбрать любые кнопки, не перепрограммируя микроконтроллер регулятора. На команды, подаваемые остальными кнопками или с ПДУ другого типа, регулятор реагировать не будет.

Удобство управления различной аппаратурой и механизмами на расстоянии очевидно. В настоящее время почти вся бытовая техника (телевизоры, музыкальные центры, видеомагнитофоны, DVD-проигрыватели, кондиционеры) оборудована системой дистанционного управления. В продаже имеются и так называемые диммеры (устройства, регулирующие яркость осветительных ламп) с дистанционным управлением.
Регулятор освещения с ДУ нетрудно сделать самостоятельно, причем желательно использовать уже имеющийся в наличии ПДУ. Самый простой вариант — регулятор, одинаково реагирующий на любую команду, подаваемую с помощью любого ПДУ. Главный его недостаток — срабатывание от команд, подаваемых при использовании ПДУ по прямому назначению без всякого намерения изменить освещение. Введение задержки срабатывания мало помогает, так как, например, при регулировании громкости звука соответствующую кнопку ПДУ удерживают нажатой довольно долго.
Хороший результат можно получить, выбрав для каждой функции регулятора определенную кнопку ПДУ. Но для этого при разработке программы микроконтроллера необходимо точно знать формат команд, посылаемых ПДУ при нажатиях на эти кнопки. Хорошо, если ПДУ работает согласно известному протоколу RC5. Если же пульт другой системы, то тогда придется провести серьезную работу по изучению его ИК посылок.
Самым удачным мне показался вариант, при котором в программе микроконтроллера, управляющего регулятором, предусмотрен особый режим самостоятельного анализа команд ДУ и их запоминания для дальнейшего использования. Именно так работает предлагаемое устройство.

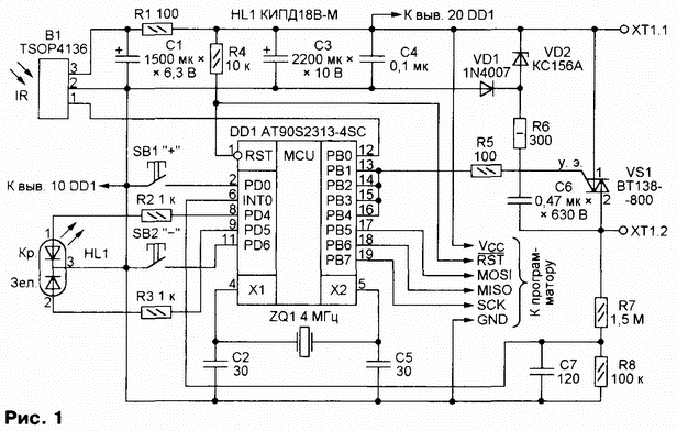
Рис.1
Рис.1

Схема дистанционного регулятора освещения изображена на рис. 1. Принцип регулирования яркости основан на отсечке с помощью симисто-ра VS1 части периода питающего лампу переменного тока. МК AT90S2313 (DD1) выбран в качестве основы прибора исходя из того, что, имея небольшие габариты и стоимость, обладает достаточным объемом памяти и работает при минимальном напряжении питания 2,7 В. Именно такое напряжение поступает на МК, когда установлена максимальная яркость и падение напряжения на симисторе VS1 минимально. Частота внутреннего тактового генератора МК 4 МГц (максимально допустимая при напряжении 2,7 В) задана кварцевым резонатором ZQ1.
Местное управление ведут с помощью кнопок SB1 и SB2. Первой из них включают свет и увеличивают его яркость. Второй уменьшают яркость и выключают освещение.

Рис.2
Рис.2

Односторонняя печатная плата регулятора освещения, изображенная на рис. 2, изготовлена из фольгированного стеклотекстолита. Микроконтроллер DD1 (в корпусе для поверхностного монтажа), модуль ИК приемника В1, светодиод HL1, кнопки SB1 и SB2 монтируют на стороне печатных проводников платы, остальные элементы — с ее обратной стороны.
Размер и форма платы выбраны так, что ее легко можно разместить в имеющемся в стене стандартном углублении для выключателя. Два отверстия диаметром 3 мм предназначены для винтов, крепящих плату к фальшпанели, в свою очередь закрепленной на стене любым удобным способом. Регулятор следует установить так, чтобы кнопка SB 1 оказалась в верхней, a SB2 — в нижней части фальшпанели.

Пользоваться регулятором просто. После подключения к сети он автоматически переходит в режим "хозяин дома" — мигают оба кристалла светодиода HL1, а в помещении каждые четыре часа на полчаса включается свет. В этот же режим регулятор можно перевести, одновременно нажав на кнопки SB1, SB2 и удерживая их в течение 5 с. Выход из такого режима — кратковременное нажатие на любую кнопку. С ПДУ этот режим отменить нельзя.
Если быстро нажать на кнопку SB1 восемь или более раз подряд, прибор на 10 с перейдет в режим программирования команды ПДУ, о чем сигнализирует мигающий зеленый светодиод. Принятая в это время команда будет сохранена в памяти МК как эквивалентная нажатию на кнопку SB1. После этого (или по истечении 10 с, если команды не было) регулятор вернется в ранее действовавший режим.
Аналогичным способом записывают в память команду ПДУ, эквивалентную нажатию на кнопку SB2. Очевидно, что выбирать нужно команды, редко требующиеся для управления устройством, для которого предназначен используемый пульт.
Для того чтобы включить освещение, достаточно нажать на кнопку SB1 или на эквивалентную ей кнопку ПДУ. Яркость нарастает до максимальной приблизительно за 1 с. Это продлевает срок службы лампы. Выключают свет нажатием на кнопку SB2 или на эквивалентную ей кнопку ПДУ. Яркость сразу же уменьшится приблизительно на четверть, затем за 30 с сойдет на нет. Будет включен зеленый светодиод. Для того чтобы установить желаемую яркость света, некоторое время удерживайте соответствующую кнопку нажатой. В момент ее отпускания яркость будет зафиксирована.
Прием любого ИК сигнала регулятор отмечает миганием красного светодиода. Этим удобно пользоваться для проверки исправности ПДУ. Работа регулятора проверена с ПДУ фирм SAMSUNG, PHILIPS и LG.

Источник : Автор ШАМСРАХМАНОВ. Журнал Радио №2 2007г.

 

файлы необходимые к схеме

Обсудить эту статью на форуме (0 ответов).
Вся информация, предоставленная на данном ресурсе разрешена к ознакомлению детям школьного возраста. Все практическое использование может быть связана с повышенной электрической опасностью и разрешено детям только под присмотром взрослых.