Универсальный прибор-индикатор

 

Этот универсальный прибор-индикатор является для вас просто находкой, поскольку сочетает в себе при всей своей простоте два индикатора. Прибор позволяет не только определить срытую проводку, но и обнаружить любой металлический предмет, находящийся в стене или полу (арматура, старые провода и т.п.), и, таким образом, значительно облегчит поиск места для оборудования тайника.

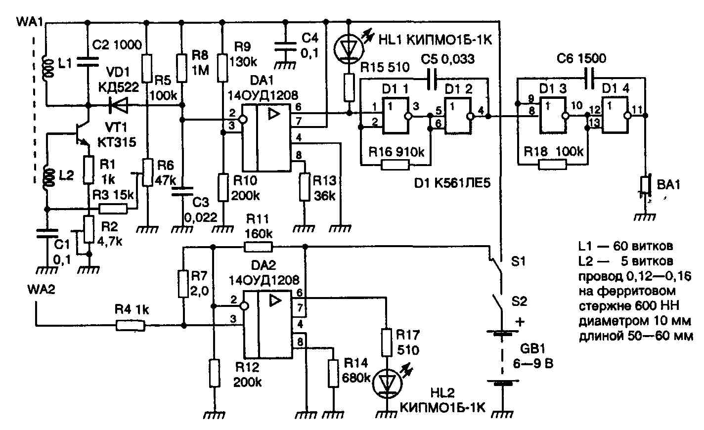
Прибор состоит из двух независимых устройств: металлоискателя и индикатора скрытой электропроводки (рис. 3.23). На транзисторе VT1 собран ВЧ генератор, который вводится в режим возбуждения регулировкой напряжения на базе VT1 с помощью потенциометра R6. ВЧ напряжение выпрямляется диодом VD1 и переводит компаратор, собранный на ОУ DA1, в положение, при котором гаснет светодиод HL1 и генератор периодических звуковых сигналов, собранный на микросхеме DA1 находится в выключенном состоянии. Вращением регулятора чувствительности R6 устанавливается режим работы VT1 на пороге генерации, который контролируется выключением светодиода HL1 и генератора периодического сигнала. При попадании в поле индуктивности L1/L2 металлического предмета генерация срывается, компараяюр переключается и положение, при котором загорается светодиод HL1, и на пьезокерамический излучатель подается периодическое напряжение частотой около 1000 Гц с периодом около 0,2 с.

Резистор R2 предназначен для установки режима порога генерации при среднем положении потенциометра R6

Индикатор скрытой проводки собран на базе микромощного операционного усилителя DA2. При расположении вблизи электропроводки провода, подключенного на вход усилителя, наводка промышленной частоты 50 Гц воспринимается антенной WA2, усиливается чувствительным усилителем, собранным на DA2, и переключает с этой частотой светодиод HL2.

Конструктивно прибор выполнен в корпусе, спаянном из фольгированного стеклотекстолита и окрашенном нитроэмалью. Приемные антенны WA1 и WA2 должны быть максимально удалены от руки и находиться в головной части прибора. Следует обратить внимание на то, что часть корпуса, в которой находятся антенны, не должна иметь внутреннего покрытия фольгой. SB1 переключает режимы работы, включатель питания SB2 совмещен R6 В качестве источника питания используется батарея типа «Корунд» Токи потребления при различных режимах работы:

Дежурный режим металлоискателя .. ................. . .... ..... . .... ......... 2 мА

Включение светодиода и подача звукового сигнала . .10 мА Дежурный режим искателя скрытой проводки . . ...... .. . 0,2 мА

Включение светодиода ............................ ........ ... .... ... 2 мА

 

 

 

Обсудить эту статью на форуме (0 ответов).
Вся информация, предоставленная на данном ресурсе разрешена к ознакомлению детям школьного возраста. Все практическое использование может быть связана с повышенной электрической опасностью и разрешено детям только под присмотром взрослых.