Универсальные часы-таймер

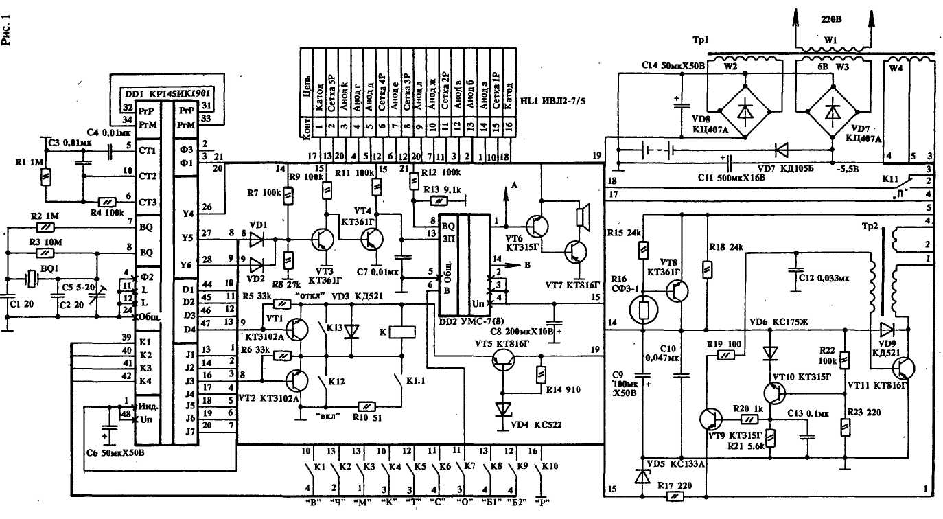
В повседневной практике возникает необходимость отсчета и индикации текущего времени, временных интервалов, включения и выключения различных нагрузок в определенное время. Эти функции могут быть реализованы с помощью универсальных электронных часов с автономным питанием, автоматическим регулированием яркости свечения индикатора, сигнальным (музыкальным) и исполнительным устройствами. Принципиальная схема показана на рис.1.

 

За основу авторской разработки часов взят радиоконструктор "Старт-2039", возможности которого расширены. Часы реализуют следующие функции: издают мелодичный сигнал при совпадении текущего времени с предварительно установленным в будильниках Б1 и Б2; включают нагрузку при совпадении текущего времени с предварительно установленным временем срабатывания будильника Б1 и выключают нагрузку при совпадении с будильником Б2; регулируют автоматически яркость свечения индикатора в зависимости от освещенности в помещении; имеют как сетевое питание, так и автономный источник питания от батареи элементов через преобразователь напряжения, при этом позволяют высвечивать цифры на индикаторе при кратковременном нажатии кнопки КН.
Часы собраны на микросхеме КР145ИК1901, которая предназначена для управления устройствами в реальном масштабе времени: программируемым будильником и таймером. В микросхеме имеется задающий генератор с частотой возбуждения 32768 Гц. Эта частота определяется резонатором BQ1 и конденсаторами С1, С2, С5: последний служит для точной подстройки частоты генератора.
На выходах микросхемы 1-7 (выводы 13-20) формируется код для индикации цифр на индикаторе типа ИВЛ2-7/5 с динамическим управлением, т.е. в каждый момент времени высвечивается только одна цифра.
Для реализации динамического режима используются выходы микросхемы Dl - D4 (выводы 44 - 47), которые совместно со входами К1 - К4 (выводы 39 - 42) служат для управления режимами работы часов. С выходов Y5 и Y6 (выводы 27, 28) через диоды VD1 HVD2 на базу транзистора VT3 поступают сигналы двух будильников. К коллектору транзистора VT3 подключена база транзистора VT4. В исходном состоянии (при отсутствии сигналов будильника) транзистор VT3 открыт и сигналы на базу транзистора VT4 не поступают.
При наличии сигнала будильника на выходах 27 или 28 транзистор VT3 закрывается, а транзистор VT4 открывается, и тем самым на выводе 13 (ЗП) микросхемы DD2 устанавливается уровень +Uпит. и на выходе микросхемы формируется мелодичный сигнал.
Мигание служебных знаков индикатора HL1 в секундном разряде осуществляется подачей сигнала частотой 1 Гц с выхода Y4 (вывод 26) на аноды "к" и "е" индикатора.
Питание -27 В подается на выводы 1 и 48 микросхемы, +27 В - на вывод 24.

НАЗНАЧЕНИЕ КНОПОК УПРАВЛЕНИЯ ЧАСАМИ
К1 -"В"- вызов индикации показаний текущего времени;
К2 - "Ч" - установка текущего времени в часах; в режиме "Таймер" - в минутах;
КЗ - "М" - установка текущего времени в минутах; в режиме "Таймер" - в секундах;
К4 - "К" - коррекция текущего времени;
К5 - "Т" - включение режима "Таймер";
Кб - "С" - включение отсчета текущего времени в минутах и секундах;
К7 - "О" - остановка (фиксация) показаний индикатора;
К8 - "Б1" - режим "будильник 1" - установка времени производится кнопками К2 и КЗ("Ч"и"М");
К9 - "Б2" - режим "будильник 2" - установка времени включения производится кнопками "Ч" и "М";
К10 - "Р" - выбор мелодий;
К11 - "П" - включение индикации при питании часов от автономного источника питания;
К12 - "Вкл." - включение исполнительного устройства в ручном режиме;
К13 - "Откл" - выключение исполнительного механизма (устройства).

Сигнальное музыкальное устройство собрано на микросхеме УМС-7(8) DA2. Принцип работы устройства следующий.
При поступлении на вход 13 микросхемы сигнала от одного из будильников часов через согласующее устройство на диодах VD1, VD2 и транзисторах VT3, VT4 включается сигнальное устройство.
Выбор мелодий осуществляется при нажатии на кнопку "Р" в последовательности: мелодия 1, мелодия 2, мелодия 3 и т.д. по кольцу. Выбор программы осуществляется по уровню управляющего воздействия на входе выбора программы (вывод 6МС). В исходном положении уровень на входе "BQ" равен +Uпит ≈ первая программа. При уровне на входе "BQ" -Uпит - вторая программа.
Тактовые сигналы частотой 32768 Гц с вывода 3 микросхемы КР145ИК1901 через делитель на резисторах R12 и R13 поступают на вход BQ (вывод 8 микросхемы DD2).
Нагрузкой микросхемы УМС-7(8) является пьезокерамический звонок ЗП-3,
подключенный к выводам 1 и 14 (кл. А и В) микросхемы. При подключении в качестве излучателя динамика 0,5 ГД 1 (2), последний необходимо подсоединить к выводам 1 и 5 через усилитель на составных транзисторах VT6 и VT7.
Исполнительное устройство подробно описано в [3].
Кнопки К12 и К13 служат для ручного управления нагрузкой. В исполнительном устройстве
применены следующие детали: транзисторы VT1 и VT2 -КТ3102А, VT5 - КТ814, КТ816 с любой буквой, реле К1 - РЭС-60 (паспорт РС4.569.435-00/-05).
Источник питания описан в статье Г. Крупецких "Еще раз о часах-будильнике из набора "Старт 7176" (см."Радио", N12, 1987 г., с.30-31). Его конструкция позволяет осуществлять автономное питание - от батареи 4,5 В (4 элемента 332) и от сети через преобразователь напряжения на транзисторах VT9 -VT11. При питании от сети текущее время высвечивается на индикаторе HLI постоянно, в автономном режиме - при кратковременном нажатий на кнопку KII.
Источник питания имеет узел автоматического регулирования яркости свечения индикатора, выполненного на транзисторе VT8, фоторезисторе R16 типа СФЗ-1 и резисторах R15 и R18. Первым
резистором устанавливают уровень освещенности индикатора при пониженном освещении в помещении, вторым - при нормальной освещенности.
Сетевой трансформатор применен из набора "Старт -2039", изменено только количество витков обмотки. Доматывается обмотка W4 для напряжения 2,4 В на накал индикатора ИВЛ-2-7/5 со средним выводом. Обмотка содержит 48 витков провода ПЭВ-2 0,1 - 0,09. Намотку производить в один слой (снизу вверх) двумя проводами - 24 витка. После сборки трансформатор можно проверить на холостом режиме. На выводах должны быть напряжения U1-24-40 В, U2-6B,U3-2xl,9B.
Импульсный трансформатор намотан на кольцевом магнитопроводе К16х8, 5x5 мм из феррита марки М1500НМ1. W1-36 витков, W2-6 витков проводом ПЭВ-2 0,31, W3-12 витков проводом ПЭВ-2 0,31.
Питание исполнительного устройства осуществляется от компенсационного стабилизатора на транзисторе VT5, а питание микросхемы УМС-7(8) музыкального синтезатора - от параметрического стабилизатора на VD5 типа КС1ЗЗА и резисторе R17.


Литература:

1. Г.Крупецких. "Еще раз о часах-будильнике из набора "Старт 7176", "Радио" 1987 г. N11, с.30-31.
2. "Набор радиоэлектронный "Старт-2039" (часы-будильник электронные, блочные). Руководство по эксплуатации.
3. Усовершенствование электронных часов. "Радио" 1990 г. N11.c.33

Обсудить эту статью на форуме (0 ответов).
Вся информация, предоставленная на данном ресурсе разрешена к ознакомлению детям школьного возраста. Все практическое использование может быть связана с повышенной электрической опасностью и разрешено детям только под присмотром взрослых.