Сконструированный мною металлоискатель работает на принципе биений, образующихся из-за разницы колебаний образцового и перестраиваемого генераторов (5—10-й гармоникой, выбирается ближайшая по частоте). Это позволяет доводить чувствительность прибора до того, что становится возможным обнаруживать, скажем, пятикопеечную монету в грунте на 10-см, а стальную крышку люка или трубу — на 65-см глубине. Выполняемый на доступной элементной базе, металлоискатель не требует тщательной настройки и неприхотлив в эксплуатации. Электропитание — от гальванической батареи «Крона».
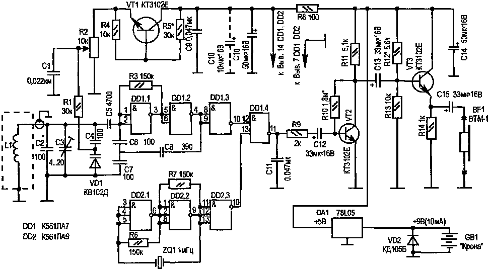
Перестраиваемый генератор собран по так называемой схеме «емкостной трехточки» на логических элементах DD1.1 — DD1.2 отечественной ИМС К561ЛА7. Его колебательный контур образован поисковой катушкой L1, конденсаторами С2 — С4 и варикапом VD1, подача требуемого напряжения на который обеспечена наличием потенциометра R2, выполняющего функцию органа настройки на низкую частоту биений.
|
|
В схему дополнительно введен транзистор VT1. Его предназначение — обеспечить термокомпенсацию варикапу VD1. Если изготавливаемому металлоискателю суждено работать в благоприятных условиях, при небольших колебаниях температуры окружающей среды, то VT1 можно исключить из данного устройства.
Образцовый генератор реализован на двух логических элементах 3И-НЕ микросхемы DD2 (К561ЛА9). Частота стабилизирована кварцевым резонатором ZQ1 (1 МГц).
И у перестраиваемого, и у образцового генераторов имеется по буферному каскаду (логический элемент DD1.3 и, соответственно, DD2.3), работающему на смеситель DD1.4. Выделяемый в последнем сигнал разностной частоты поступает на усилитель (транзистор VT2) с эмиттерным повторителем (VT3). Звуковым индикатором обнаружения металла в грунте служит микротелефонный капсюль BF1 от слухового аппарата. Стабилизатор напряжения DA1 обеспечивает «электронику» неизменными 5 В, а полупроводниковый диод VD2 защищает ее от ошибочной полярности при подключении батареи электропитания.
Перестраиваемый генератор «выводят» на требуемые 100—200 кГц, подбирая конденсатор С2 и меняя емкость «подстроечника» СЗ при среднем положении движка потенциометра R2. Добиваются, чтобы при возможно большем отношении частот образцового и перестраиваемого генераторов получить громко воспроизводимый капсюлем BF1 сигнал биений.
Усилитель с эмиттерным повторителем настраивают подбором резисторов R10 и R12. Ориентиром могут служить контрольные 2,5 В на коллекторе VT2 и на нагрузочном резисторе R14. Юстировку термокомпенсации, выполненной на транзисторе VT1, осуществляют подбором R5. При этом добиваются, чтобы напряжение между коллектором и эмиттером VT1 находилось в пределах 2—2,5 В.
|
 |
Конструкция самодельного металлоискателя и ее воплощение в реальность: 1 — ручка; 2 — несущая штанга (стеклопластиковая лыжная палка, L900— 1000); 3 — металлический кожух электронного блока; 4— гальваническая батарея «Крона»; 5 — печатная плата со смонтированными на ней радиодеталями; 6— скоба крепления кожуха (2 шт.); 7—регулятор «Настройка»; 8 — коаксиальный кабель; 9 — кронштейн; 10—поисковая катушка (0160 min, 60 витков ПЭЛ-0,2); 11 — изолирующая обмотка (изолента, слой); 12—электростатический экран (разреженная обвивка серпантином из алюминиевой фольги, концы разомкнуты); 13 — защитная обмотка (изолента, 2—3 слоя); 14— основание (круг из стеклотекстолита, s2—4)
Поисковую катушку L1 наматывают на болванке диаметром 160 мм. Она содержит 60 витков провода ПЭЛ-0,2. Затем идет однослойная обмотка изолентой. После этого катушку обертывают (с небольшим разрежением между соседними витками) серпантином из алюминиевой фольги — для электростатического экранирования. Электрический контакт между концами такого экрана недопустим (в противном случае образуется замкнутый виток).
Получающуюся рамку-датчик обматывают для защиты от повреждений двумя-тремя слоями изоляционной ленты, приклеивают «эпоксидкой» типа ЭДП к основанию (кругу из стеклотекстолита толщиной 2—4 мм) и с помощью кронштейна прикрепляют к несущей штанге — стеклопластиковой лыжной палке с ручкой и блоком. В корпусе блока размещают гальваническую батарею «Крона» и всю «электронику», смонтированную на печатной плате из 1,5-мм фольгированного гетинакса. Соединение поисковой катушки с платой — коаксиальным кабелем, проходящим внутри несущей штанги.
Теперь о радиодеталях, необходимых для сборки металлоискателя. Все их, включая полупроводниковые приборы и микросхемы, выбирают из разряда недорогих и широко распространенных. В частности, постоянные резисторы — типа МЛТ-0,125. В качестве потенциометра R2 сгодится любой малогабаритный, желательно с выключателем (последний на принципиальной электрической схеме условно не показан).
|
|
Конденсаторы постоянной емкости С1, С9 и С11 могут быть любыми малогабаритными, но с номиналами, указанными на принципиальной электрической схеме.
Более жесткие требования у С2, С4 — С8: для большей надежности и долговечности их работы в разных условиях эти конденсаторы желательно выбирать из числа термостабильных. В частности, выполняющий роль «подстроечника» конденсатор СЗ предпочтительно установить керамический, как наиболее устойчивый к значительным резким перепадам температур (например, типа КТ4-23 емкостью 4...20 пФ). А в качестве болыиеемкост-ных С10.С12 — С15 можно смело использовать «электролиты» К50-6, гарантирующие стабильную работу схемы.
Имея такую элементную базу, автор изготовил по изложенной выше разработке несколько металлоискателей. Отрадно отметить, что никаких затруднений при их настройке и эксплуатации не возникло.
|