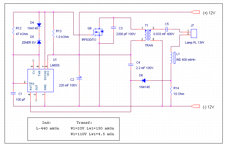
Преобразователь для лампы дневного света

Представленая схема преобразователя для ламп дневного света предназначена для работы с лампами типа PL мощностью 13W два выходных контакта. В качестве источника питания может применяться любая аккумуляторная батарея номинальным напряжением 12 вольт или любой другой источник питания. Учитывая, что выходное напряжение в импульсе около 200 вольт необходимо при сборке и эксплуатации соблюдать все правила и требования техники безопасности.

 

 

Обсудить эту статью на форуме (0 ответов).
Вся информация, предоставленная на данном ресурсе разрешена к ознакомлению детям школьного возраста. Все практическое использование может быть связана с повышенной электрической опасностью и разрешено детям только под присмотром взрослых.