Преобразователь для лампы дневного света с контроллером

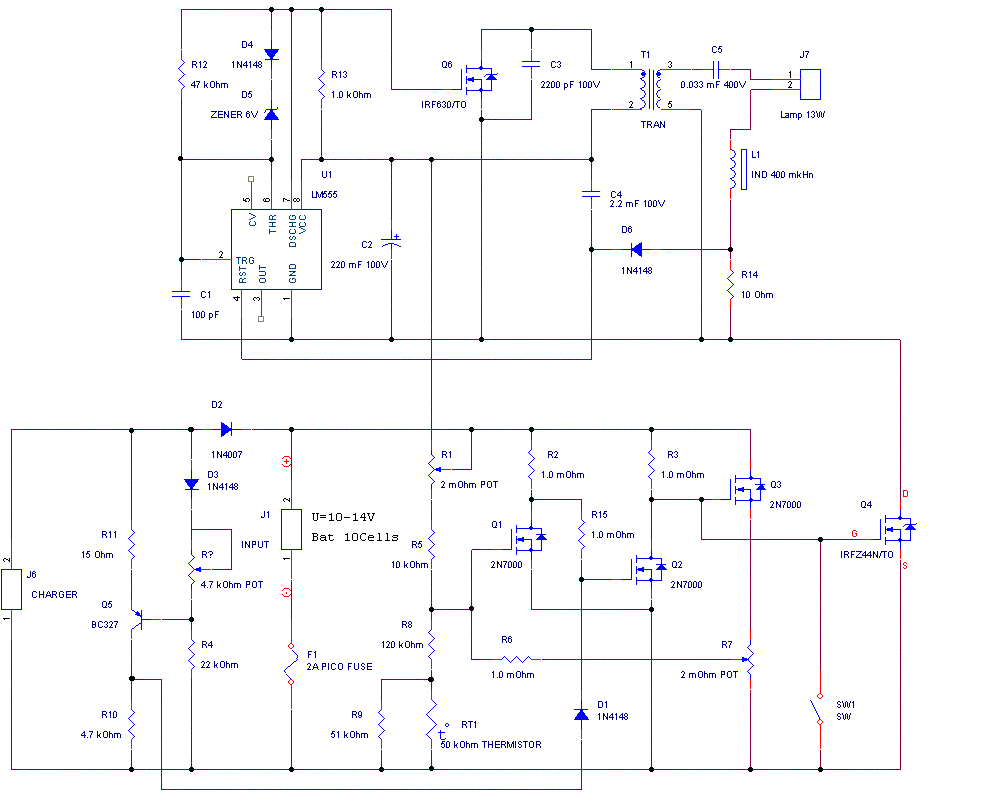
Представленая схема преобразователя для ламп дневного света предназначена для работы с лампами типа PL мощностью 13W два выходных контакта. В качестве источника питания может применяться любая аккумуляторная батарея номинальным напряжением 12 вольт или любой другой источник питания. Учитывая, что выходное напряжение в импульсе около 200 вольт необходимо при сборке и эксплуатации соблюдать все правила и требования техники безопасности. К преобразователю добавлен контроллер, который выключает лампу при понижении напряжения на батарее ниже 10 вольт, при включении лампы в режим заряда. Индуктивность L1 L-440 mkGn, Трансформатор Т1 W1=20V Lw1=150 mkGn, W2=110V Lw2=4.5 mGn

 

 

Обсудить эту статью на форуме (0 ответов).
Вся информация, предоставленная на данном ресурсе разрешена к ознакомлению детям школьного возраста. Все практическое использование может быть связана с повышенной электрической опасностью и разрешено детям только под присмотром взрослых.