Генератор для проверки и настройки бытовой радиоаппаратуры ГНЧ-500

Технические характеристики генератора ГНЧ-500 :

 

Номер выхода Диап.раб. частот Вых.напряж. Форма вых.сигн.
1выход 270-10000Гц 6 Вольт Прямоугольные
2выход 270-10000Гц 2 Вольта Треугольные
3выход 270-10000Гц 0,8 Вольт  Синусоидальные

 

 

4b719c9170ff 

 

 

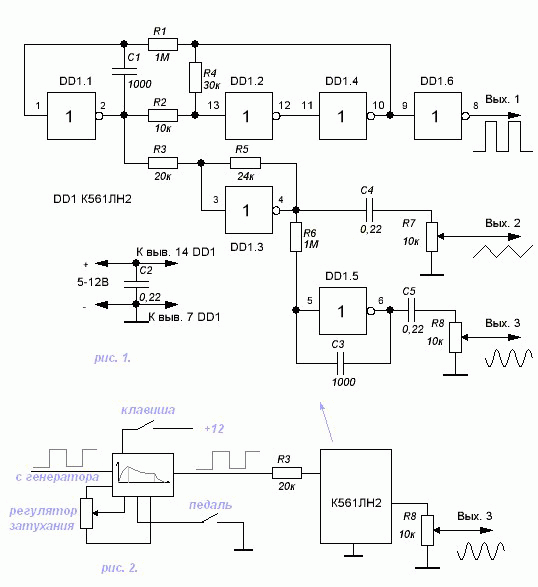
Микросхема цифровая, поэтому её родной сигнал прямоугольный, который и снимается с выхода1. Однако с помощью интеграторов мы можем преобразовать прямоугольный сигнал в треугольный, снимаемый с выхода2, и синусоидальный, снимаемый с выхода3. Частота может изменяться, путём изменения сопротивления перемен-ного резистора в цепи генератора.

Питаться генератор может от 5 Вольт. Тогда на выходе1 будет напряжение 5В, на выходе2 - 1,5В, а на выходе 3 - 0,3В. Потребляемый ток тогда будет равен примерно 6 мА. При питании устройства от 9Вольт, на вых.1-9В, на вых.2-3, и на вых.3- 0,89 В.

Устройство может быть использовано для наладки БРА, различных цифровых устройств и усилителей.

Обсудить эту статью на форуме (0 ответов).
Вся информация, предоставленная на данном ресурсе разрешена к ознакомлению детям школьного возраста. Все практическое использование может быть связана с повышенной электрической опасностью и разрешено детям только под присмотром взрослых.