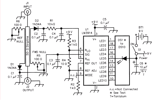
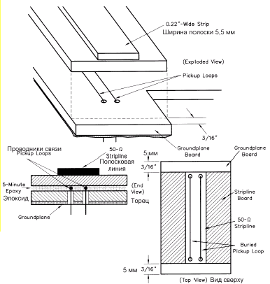
Малогабаритный КСВ-метр, предложенный KA2WFJ, разработан на основе полоскового направленного ответвителя. Для индикации токов прямой и отраженной волн в линии прменен линейный индикатор на основе микросхемы LM3914 и линейки их десяти светодиодов, которая может быть выполнена на основе специаотной сборки или просто состоять из дискретныз диодов. |
![]() |
Диоды D1 и D2 должны быть германиевыми. Резистором R1 необходимо установить на контакте 6 микросхемы U1 половину напряжения прямой волны, а резисторами R3, R4 - около 90 мВ на выводе 4 U1, тогда последний светодиод матрицы будет реагировать на КСВ=3. Настройка направленного ответвителя осуществляется резисторами R5, R6 по обычной методике.
|
![]() |
КСВ-метр прямого отсчета
Doc
Просмотров: 4583

