Логический пробник с генератором

http://www.radio-portal.ru/images/stories/pictures/irl92040.jpgВ практике ремонта цифровых схем нередко возникает необходимость проверить работоспособность различных элементов.
Для изменения логического состояния в необходимой точке схемы в ход идут пинцет и паяльник, что, конечно, увеличивает опасность пробоя элементов статическими зарядами.
Логический пробник с генератором тока (или пульсатором) позволяет анализировать прохождение сигнала по схеме без нарушения печатного монтажа.

Он изменяет логическое состояние в точке, где установлен щуп генератора тока, на противоположное. На выходе элемента фиксируется изменение логического состояния. Пробник позволяет работать с микросхемами, имеющими выход с третьим состоянием.
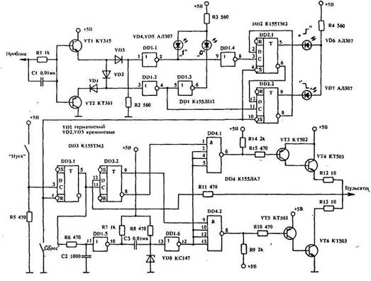
Устройство действует следующим образом. Логический уровень в точке размещения щупа пульсатора записывается по нажатию кнопки "Пуск" в триггер DD3.2 и поступает на элементы сравнения DD4. Схема на элементах DD1.5, DD1.6, формирует управляющий импульс, который поступает на DD4.
Длительность импульса определяют емкости СЗ и R8 (для приведенных на схеме номиналов ≈ около 2 мкс). На это время на выходе одного из элементов DD4 формируется низкий логический уровень. Открывается один из ключей VT1, VT2 или VT3, VT4, меняя при этом логическое состояние точки схемы на противоположное.
Входная часть логического пробника собрана по широко известной схеме, описанной, например, в [1]. На ее выходе включены два триггера DD2, фиксирующие логические перепады.

Литература:

1. "Радио ≈ радиолюбителям". Под ред. Гороховского А.В. ≈ М.: Радио и связь, 1981.

 

Обсудить эту статью на форуме (0 ответов).
Вся информация, предоставленная на данном ресурсе разрешена к ознакомлению детям школьного возраста. Все практическое использование может быть связана с повышенной электрической опасностью и разрешено детям только под присмотром взрослых.