Трассоискатель

Прибор предназначен для определения осевой линии залегания телефонных кабелей, проложенных на глубину до 1м, а также ориентеровачног определения глубины залегания кабеля и места некоторых повреждений.
Прибор состоит из двух блоков: генератора низкочастотных колебаний и приемника. Генератор питает испытуемую линию, с помощью приемника производится поиск. Дальность действия прибора 3-4км, точность определения осевой линии 10см.

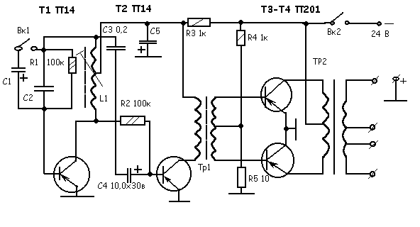
Схема генератора приведена на рисунке. Задающий генератор с модулятором собран на транзисторе Т1. При разомкнутом выключателе Вк1 транзистор Т1 с контуром L1C3 в цепи коллектора и элементами R1C2 в цепи базы работает как генератор, собранный по индуктивной трехточечной схеме с рабочей частотой 1кгц. Модуляция передатчика с частотой 2-3гц осуществляется включением тумблера ВК1. Подключение емкости С1 резко увеличивает постоянную времени базовой цепи, вследствие чего генератор начинает работать в режиме рперывистой генерации. Каскад на транзисторе Т2 является буферным между генератором и мощным двухтактным выходным каскадом, собранным на транзисторах Т3, Т4. Резистор R2 устанавливает рабочую точку транзистора Т2 по току, величина которого при отключенном транзисторе Т1 составляет 8-10ма. Резисторы R4 и R5 устанавливают необходимый начальный режим транзисторов выходного каскада. Секционированная обмотка выходного трансформатора позволяет согласовать выход генератора с нагрузкой в 1-2ом, 50ом и 200ом. Выходная мощность генератора составляет 5-8вт. Для питания генератора применяется аккумуляторная батарея напряжением 24в. Ток потребления до 1а.
Генератор смонтирован на гетинаксовой плате размером 150х100х2мм. На передней панели размещены тумблеры Вк1 и Вк2, выходные клеммы и клеммы подключения питания. Катушка L1 содержит 500+ 500 витков провода ПЭЛ 0,1 и выполнена на сердечнике СБ-3. Трансформатор Тр1 намотан на ферритовом кольце с наружным диаметром 8мм и сечением 2х3мм; первичная обмотка содержит 300 витков провода ПЭЛ 0,1, вторичная- 80+ 80 витков провода ПЭЛ 0,15. Трансформатор Тр2 собран на сердечнике из пластин Ш-19, толщина набора 25мм. Первичная обмотка содержит 130+ 130 витков провода ПЭЛ 0,51, вторичная- 40+ 160+ 200 витков провода, соответственно, ПЭЛ 1,2; ПЭЛ 0,51; ПЭЛ 0,33.

Схема приемника приведена на рисунке. Антенный контур L1C1 настроен на частоту генератора. Напряжение звуковой частоты поступает через резистор R1 на вход усилителя, собранного на четырех транзисторах.
Транзисторы Т1 и Т2 вместе с двойноым Т-образным мостом в цепи отрицательной обратной связи образуют избирательный усилитель. Два каскада на транзисторах Т3 и Т4 обеспечивают последующее усиление сигнала. На выходе усилителя включен высокоомный телефон типа ТОН-2. Питание приемника осуществляется от батареи КБС-Л-0,5, ток потребления 4- 5ма.
Монтаж приемника выполнена на узкой гитенаксовой плате, закрепленной с помощью шпилек внутри винипластмовой трубки диаметром 24мм, служащей держателем корписа магнитной антены. Антенныя катушка намотана на ферритовом стержне Ф-600 размером 140х8мм и содержит девять секций по 200 витков провода ПЭЛШО 0,15; намотка типа "Универсаль". Антенная катушка помещена в корпус, который крепится к винипластовой трубке. Корпус с магнитной антенной может поворачиваться относительно держателя на угол до 120 градусов. В верхней части держателя расположена коробка для батерии КБС и телефонные гнезда.

Из книги "Радиолюбительские конструкции для народного хозяйства".

Обсудить эту статью на форуме (0 ответов).
Вся информация, предоставленная на данном ресурсе разрешена к ознакомлению детям школьного возраста. Все практическое использование может быть связана с повышенной электрической опасностью и разрешено детям только под присмотром взрослых.