Цифровая шкала - частотомер

Мысль о разработке цифровой шкалы пришла ко мне давно, но реализовать ее я решил лишь после того, как мой товарищ сделал частотомер Петера Халиски (Peter Halicky OM3CPH).
При первом взгляде на схему OM3CPH видно, что ее можно значительно упростить заменив коммутатор и транзисторные ключи одной микросхемой 555ИД7. Это был первый позыв к собственной разработке.
В дальнейшем при изучении программы OM3CPH была обнаружена некорректность в программе, приводившая к периодической ошибке измерения. Всего в диапазоне 0-35 мгц существует 52 участка, на которых частотомер ошибается. Это легко обнаружить, если измерять частоту ГСС , например, и плавно перестраивать его вверх на несколько мегагерц. Будет видно, что частотомер плавно увеличивает показания до определенной частоты, затем резко уменьшает, и через некоторое время возвращается к правильным значениям. Желающим могу объяснить суть этой ошибки, да не в этом дело. Обнаружение этой неприятности явилось вторым позывом к разработке и программы тоже.
Так появился на свет этот частотомер - цифровая шкала.
Его возможности:

Измеряет частоту до 25 мгц (дальше не пробовал);
В режиме цифровой шкалы складывает измеренные значения с константой при подаче лог. "0" на вывод J3;
В том же режиме вычитает по модулю константу из измеренного значения при подаче лог. "0" на вывод J4;
Если подать лог. "0" одновременно на выводы J3 и J4, то через 1 сек. шкала перейдет в режим записи константы, отобразит на индикаторе букву "F" и измеренную частоту. Повторная подача лог. "0" на J3 и J4 приведет к записи замеренного значения в энергонезависимую память процессора и возврату в режим измерения. После этого новая константа будет использоваться в качестве величины промежуточной частоты. Данный режим сделан для того, чтобы пользователи могли сами устанавливать величину ПЧ в своей шкале без перепрограммирования PIC процессора.

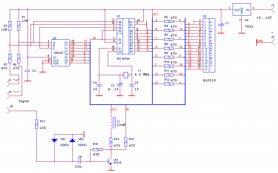
1. Принципиальная схема.
1. Принципиальная схема.

 

2. Печатная плата

Программу для самостоятельного программирования процессора частотомера можно взять

Обо всех замеченных недостатках прошу сообщать по адресу Адрес электронной почты защищен от спам-ботов. Для просмотра адреса в браузере должен быть включен Javascript.

При разработке схемы и программного обеспечения использованы данные конструкции Peter Halicky OM3CPH.

А. Денисов г. Тамбов (RA3RBE)

Обсудить эту статью на форуме (0 ответов).
Вся информация, предоставленная на данном ресурсе разрешена к ознакомлению детям школьного возраста. Все практическое использование может быть связана с повышенной электрической опасностью и разрешено детям только под присмотром взрослых.