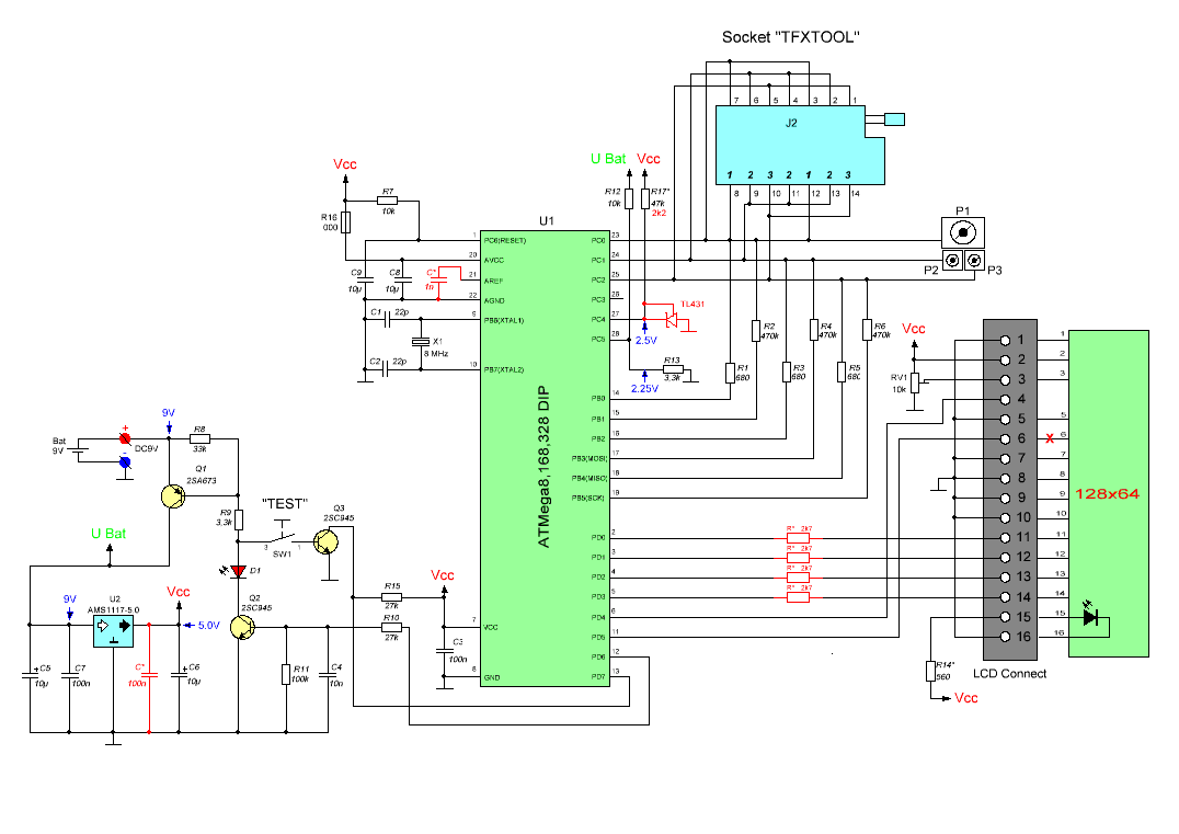
Красным цветом отмечены те элементы и доработки,которые желательно (но не обязательно) установить и сделать,чтобы обеспечить стабильность измерений и соответствие базовой схеме автора.
Внимание!!! Для прошивки авторских ревизий выше 500-й ‚Вам необходимо отключить порт PD5 (11 нога) ATMega328 от платы дисплея или использовать при компиляции параметр LCD_SPI_OPEN_COL.Иначе Вы рискуете повредить процессор,так как на этом порту в новых ревизиях прошивки присутствует высокий уровень(+5В) и через плату дисплея он замыкается на корпус,что приводит к потреблению тока до 100ма и нагреву процессора.
