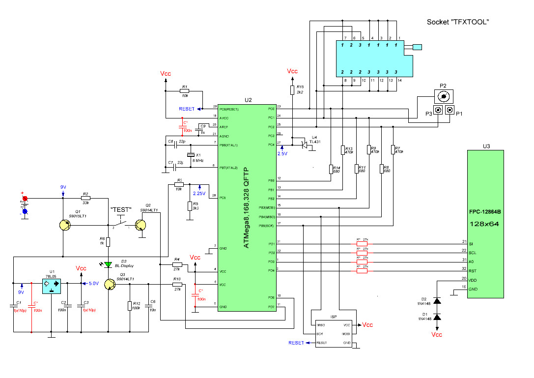
Универсальный тестер элементов LCR-T4
Ratings
(20)
LCR T4T3
12
Прошивка, плата, схема
Doc
14 декабря 2015
Просмотров: 12658
Обсудить эту статью
Войдите, чтобы комментировать
Обсудить эту статью на форуме (6 ответов).
Вы здесь:
Главная
Cхемы
Измерительная техника
Универсальный тестер элементов LCR-T4
Поиск
Sign In
Главная
Cхемы
Программы
Библиотека
Форум
Справочный лист
Советы
Обзоры
Это интересно
Cсылки
Вся информация, предоставленная на данном ресурсе разрешена к ознакомлению детям школьного возраста. Все практическое использование может быть связана с повышенной электрической опасностью и разрешено детям только под присмотром взрослых.