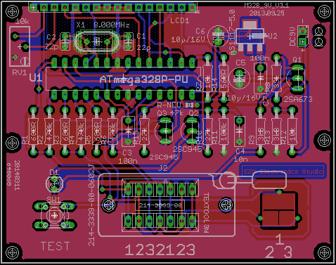
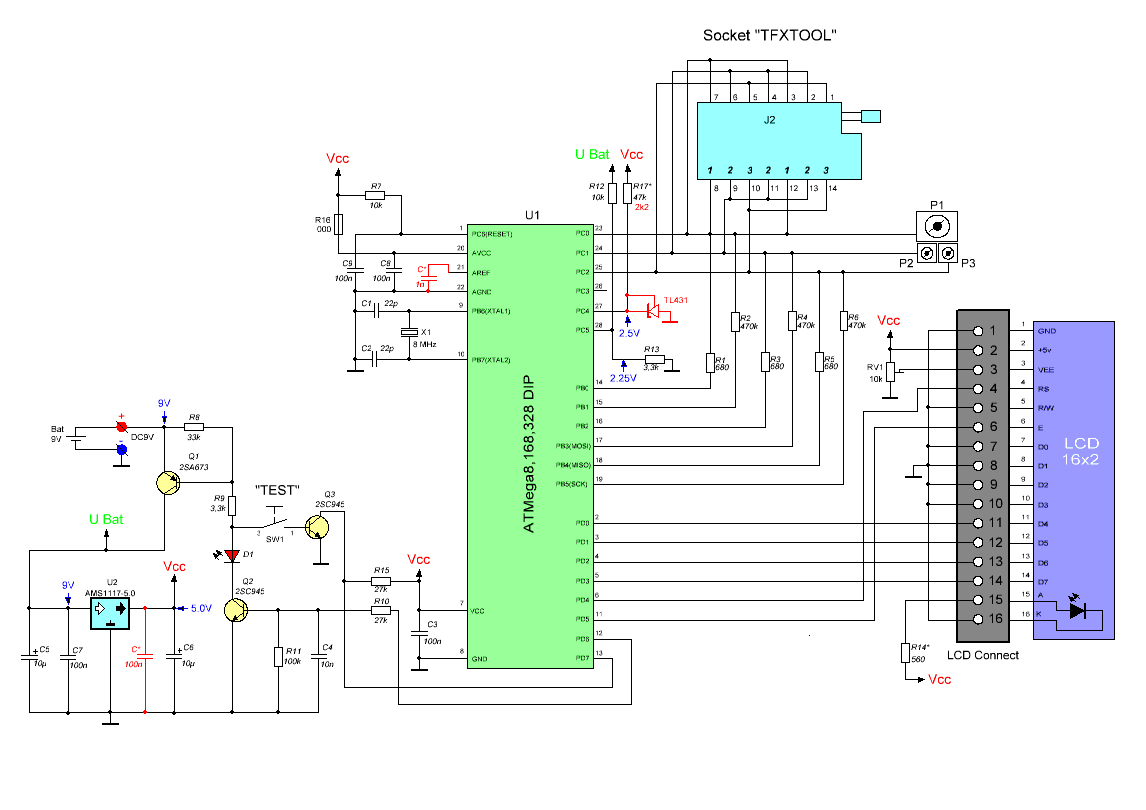
Красным цветом отмечены те элементы и доработки,которые желательно (но не обязательно) установить и сделать,чтобы обеспечить стабильность измерений и соответствие базовой схеме автора.

Красным цветом отмечены те элементы и доработки,которые желательно (но не обязательно) установить и сделать,чтобы обеспечить стабильность измерений и соответствие базовой схеме автора.

Вся информация, предоставленная на данном ресурсе разрешена к ознакомлению детям школьного возраста. Все практическое использование может быть связана с повышенной электрической опасностью и разрешено детям только под присмотром взрослых.