Универсальный тестер элементов MK-168

 

Типы тестируемых элементов:

название элемента индикация на дисплее/диапазон
NPN транзисторы «NPN»
PNP транзисторы «PNP»
N-канальные-обогащенные MOSFET «N-E-MOS»
P-канальные-обогащенные MOSFET «P-E-MOS»
N-канальные-обедненные MOSFET «N-D-MOS»
P-канальные-обедненные MOSFET «P-D-MOS»
N-канальные JFET «N-JFET»
P-канальные JFET «P-JFET»
Тиристоры «Tyrystor»
Симисторы «Triak»
Диоды «Diode»
Двухкатодные сборки диодов «Double diode CK»
Двуханодные сборки диодов «Double diode CA»
Два последовательно соединенных диода «2 diode series»
Диоды симметричные «Diode symmetric»
Резисторы от 0,5 К до 500К [K]
Конденсаторы от 0,2nF до 1000uF [nF, uF]

При измерении сопротивления или емкости устройство не дает высокой точности
Описание дополнительных параметров измерения:
- H21e (коэффициент усиления по току) — диапазон до 10000
- (1-2-3) — порядок подключенных выводов элемента
- Наличие элементов защиты — диода — «Символ диода»
- Прямое напряжение – Uf [mV]
- Напряжение открытия (для MOSFET) — Vt [mV]
- Емкость затвора (для MOSFET) — C= [nF]

Автор девайса Маркус, но в дальнейшем разработку продолжил Карл Хейнц.

Ну, что можно сказать, транзисторы и диоды определяет, емкости конденсаторов тоже, у электролитов и ESR показывает. О точности измерений пока ничего не могу сказать, времени чтобы поверить показания, пока нету. Тестер оказался не очень удобен в использовании.

 

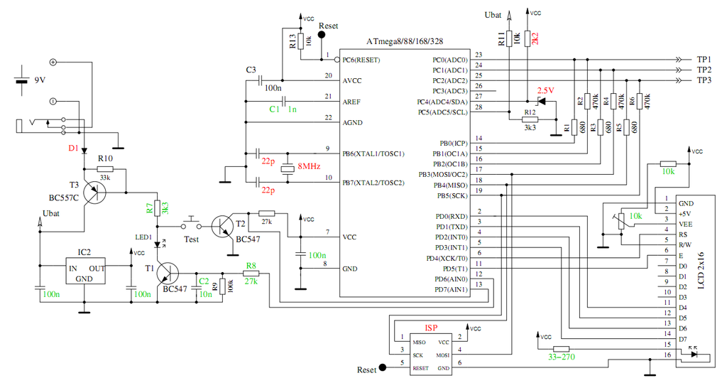
Схема

Схема

Как запрограммировать тестер

Я захотел узнать, какая из ATMeg, установлена в моем тестере, поэтому решил припаять разъем для программирования BH-10. Но он туда не влезал из-за подстроечного резистора, поэтому боковая стенка разъема была отпилена ножовкой, а резистор отодвинут чуть выше.
Распиновка разъема полностью совпала с распиновкой программатора AS-4 и я смело подключил программатор и подал питания на тестер. Но вот не задача, программатор не видит процессор из-за того что питание подается на тестер только при нажатие кнопки, все остальное время 5В на процессоре нету. Даже если кнопку постоянно нажимать, программатор все равно не хочет «общаться» с процессором.
Чтобы подать постоянное питание достаточно замкнуть коллектор и эмиттер транзистора T3, тогда питание будет постоянно подаваться на IC3.
После установки перемычки, микроконтроллер стал определятся и читаться.

 

Самотестирование тестера транзисторов

Чтобы узнать какая версия прошивки в вашем тестере, нужно ввести тестер транзисторов в режим самотестирования, в так называемый selftest.
Итак, замыкаем все три входные клеммы тестера и запускаем тестер на измерение кнопкой «Test button». Устройство проводит всевозможные тесты, и примерно через минуту просит подключить к 1 и 3 клеммам конденсатор с емкостью больше 100нФ. Тесты идут дальше и в конце концов, тестер показывает версию прошивки.
В моем случае версия первоначальной прошивки оказалась 1.02к.

001
001

002

002

 

 

 

 

Приобрести конструктор тестора можно у нас.

Обсудить эту статью на форуме (0 ответов).
Вся информация, предоставленная на данном ресурсе разрешена к ознакомлению детям школьного возраста. Все практическое использование может быть связана с повышенной электрической опасностью и разрешено детям только под присмотром взрослых.