Простой идикатор поля

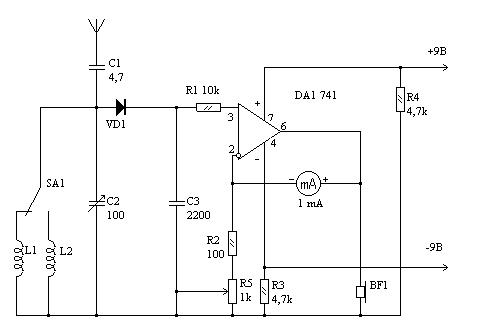
Сигнал, принятый антенной WA, детектируется диодом VD1, а выделенный низкочастотный сигнал усиливается микросхемой DA1. Питание микросхемы однополярное. Коэффициент усиления регулируется переменным резистором R5. На выходе устройства подключены стрелочный индикатор для визуального контроля уровня и излучения или головные телефоны для работы в режиме монитора.

Стрелочная измерительная головка дорлжна быть с током полного отклонения 1 mA и сопротивлением рамки не менее 1 кОм. Микросхему желательно использовать с полевыми транзисторами на входе, такую как К140УД8.

Диод VD1 обязательно германиевый, типа Д9, ГД 507.

Антенна WA-медный провод длиной 30 см.

Обсудить эту статью на форуме (0 ответов).
Вся информация, предоставленная на данном ресурсе разрешена к ознакомлению детям школьного возраста. Все практическое использование может быть связана с повышенной электрической опасностью и разрешено детям только под присмотром взрослых.