Телефонный радиоретранслятор с амплитудной модуляцией

Устройство, схема которого приведена на рисунке, представляет собой телефонный радиоретранслятор. Последний позволяет прослушивать телефонный разговор на радиоприемник диапазона 27-28 МГц с амплитудной модуляцией. Устройство представляет собой маломощный однокаскадный передатчик с амплитудной модуляцией и кварцевой стабилизацией несущей частоты.
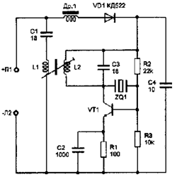
Задающий генератор выполнен по традиционной схеме на транзисторе VT1 типа КТ315. Режим транзистора по постоянному току задается резисторами R2 и R3. Кварцевый резонатор ZQ1 включен между коллектором и базой транзистора VT1. Он может быть любым, на одну из частот диапазона 27-28 МГц. Контур, состоящий из катушки L2 и конденсатора С3, настроен на частоту кварцевого резонатора. С катушки связи L1 сигнал поступает в антенну, в качестве которой используются телефонные провода. Дроссель Др1 служит для разделения высокочастотного и низкочастотного сигналов. Диод VD1 предохраняет устройство от выхода из строя в случае неправильного подключения. 

Передатчик подключается параллельно телефонной трубке (см. схему подключения). Когда трубка положена на рычаг, разговорный узел отключен от линии. Подключена к линии в этот момент только цепь вызывного устройства. Таким образом, до тех пор, пока трубка не снята, напряжение питания на передатчик не поступает. Как только трубку снимают, к линии подключается разговорная часть. Во время разговора ток через разговорную часть меняется синхронно с речью, соответственно изменяется и напряжение в точках +Л1 и -Л1. Изменение напряжения питания приводит к соответствующему изменению амплитуды генерируемых высокочастотных колебаний, т. е. имеет место амплитудная модуляция. В результате разговор можно слушать на расстоянии до 50м на приемник диапазона 27-28 МГц, работающий на прием AM сигнала.
Транзистор VT1 может быть типа КТ316, КТ3102, КТ368. Диод VD1 - КД521, КД510, Д220. Дроссель Др.1 намотан на ферритовом стержне марки 600НН диаметром 2,8 мм и длиной 14 мм, он содержит 150-200 витков провода ПЭВ 0,1 мм.
Катушки L1 и L2 намотаны на полистироловом каркасе от KB приемников диаметром 8 мм с подстроенным сердечником. Катушка L2 содержит 12 витков провода ПЭВ 0,31. Катушка связи L1 наматывается поверх катушки L2 и содержит 3 витка того же провода.
Настройка устройства осуществляется путем настройки контура L2, С3 на несущую частоту. При подключении следует учитывать полярность напряжения линии.

Обсудить эту статью на форуме (0 ответов).
Вся информация, предоставленная на данном ресурсе разрешена к ознакомлению детям школьного возраста. Все практическое использование может быть связана с повышенной электрической опасностью и разрешено детям только под присмотром взрослых.