Схема хранения информации и защиты от зависаний для АОН Эллис

Забудьте про глюки с питанием АОНа и про броски напряжения в сети и про зависания и про перезапуск при отключении на 5 секунд!!!

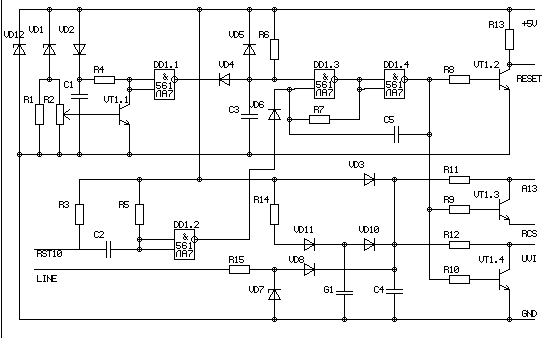
Схема выполнена в виде отдельного модуля и подключена к схеме АОН монтажным проводом.

Назначение узлов:

Узел, собранный на элементах VD1 R1 R2 VD2 C1 R4 VT1.1 и DD1.1. Это датчик питания срабатывает при уменьшении напряжения питания и блокирует работу процессора и запись в память. Резистором R2 надо выставить порог срабатывания (минимальное напряжение при котором АОН еще работоспособен + 0.1 в) VD4 диод развязки C3 и R6 определяют задержку включения АОН после сбоя питания, а диод VD5 обеспечивает быстрый разряд конденсатора при пропадании питания. На элементах DD1.2 , DD1.3 R7 и C5 собран генератор для сброса процессора. На элементах R3 R5 C2 DD1.2 собран датчик зависания, вход подключается к сигналу сброса в ELLIS это 10 разряд дешифратора, а для Z80 можно использовать Сигнал с 9 разряда индикатора или сигнал выборки порта. VT1.2 это блокиратор процессора, сигнал RESET надо подать на выводе сброса процессора Для Z80 сигнал сброса надо брать с базы этого транзистора, а сам транзистор не используется и заменить R8 на диод анодом к процессору кадодом к выходу DD1.4/ Транзистор VT1.3 блокирует возможность записи в ОЗУ и переводит ее в режим хранения Сигнал A13 и RCS на схеме перепутаны, Коллектор транзистора подключается к выводу выборки ОЗУ а эмиттер к A13 процессора. Питанеие ОЗУ надо завести с точки соединения R11 и R12 Для Z80 это можно не использовать. Узел на VT1.4 используется при подключении к АОН часов реалбного времени 512ВИ1 Если таковые в вашем АОН не подключены, то этот транзистор и резисторы R10 и R12 не надо впаивать. Цепочка на R15 VD8 и VD7 это схема подпитки ОЗУ с телефонной линии при отсутствии основного питания (не обязателен) Цепочка на R14 VD11 VD10 и G1 это схема питания от аккумулятора (не обязательна)

 

 

 

Подключение:

+5v Питание АОН

RESET сигнал сброса АОН 9 вывод 1830(1816) ВЕ31, причем все идущее к этому выводу надо исключить из схемы. Для Z80 см выше

А13 18 вывод ОЗУ РУ10 (20 РУ17), также надо отрезать дорожку от этого вывода.

RCS 26 вывод 1830(1816) ВЕ31. Для Z80 к отрезанной дорожке от 18 РУ10

24 РУ10 (28 РУ17) отрезать от схемы и подключить к точке соединения R11 и R12

UVI Подключается к 13 выводу 512ВИ1 (см описание узлов)

24 вывод 512ВИ1 подключается к точке соединения R11 и R12

GND общий питания АОН

RST10 1 вывод ИД10 АОН. Для Z80 см выше

Line +тел линии после диодного моста.

Номиналы элементов:

R1 510 R8 10K R15 680K DD1 K561ЛА7

R2 10K R9 10K C1 100.0 VT1 1НТ251

R3 5K1 R10 10K C2 0.47 VD1 КС133

R4 100K R11 2K2 C3 1.0 VD7 КС156А

R5 100K R12 2K2 C4 100.0 VD12 КС156А

R6 1M R13 4K1 C5 1.0 Остальные VD КД522

R7 1M R14 330 G1 3,4V 60мA-Ч

Резисторы желательно не менять.

Транзисторную сборку можно заменить на 4 транзистора КТ315

G1 это аккумулятор, такой используется в материнских платах компьютеров

Обсудить эту статью на форуме (0 ответов).
Вся информация, предоставленная на данном ресурсе разрешена к ознакомлению детям школьного возраста. Все практическое использование может быть связана с повышенной электрической опасностью и разрешено детям только под присмотром взрослых.