Зарядное устройство на ток 300 мА для аккумуляторов

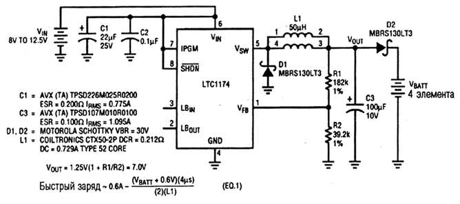
 Схема слаботочного зарядного устройства требуется, в частности, для миниатюрных компьютеров различных типов и систем. В таком случае зарядное устройство должно собираться только на элементах, предназначенных для поверхностного монтажа, и занимать на печатной плате минимальную площадь. Показанная на рисунке схема, использующая LTC1174, удовлетворяет обоим требованиям. Микросхема LTC1174 - это стабилизированный понижающий импульсный преобразователь напряжения, работающий в токовом режиме. Силовым ключом является встроенный мощный МОП транзистор с каналом р-типа и с малыми потерями. В данной схеме задан ток заряда 600 мА. Средний зарядный ток зависит от индуктивности дросселя и рабочего напряжения аккумуляторной батареи, согласно приведенной на рисунке формуле. Номиналы резисторов делителя в цепи обратной связи по напряжению соответствуют выходному уровню в 7 В. Для никель-кадмиевых элементов номинал составляет 1,2 В, при разряде - 0,9 В, а при полном заряде - 1,5 В. Следовательно, на батарее из четырех никель-кадмиевых аккумуляторных элементов может быть от 3,6 до 6 В, в зависимости от степени заряда или разряда. Когда такая батарея подключается к зарядному устройству, его выходное напряжение падает ниже 7 В, и микросхема LTC1174 переходит и режим ограничения тока на уровне около 300 мА, если индуктивность дросселя равна 50 мкГн, согласно приведенной формуле. Диод D2 предохраняет батарею от разряда через цепь делителя, когда зарядное устройство выключается при подаче сигнала низкого уровня на вывод SHUTDOWN. В выключенном состоянии собственный ток потребления зарядного устройства от источника питания составляет менее 10 мкА.

Обсудить эту статью на форуме (0 ответов).
Вся информация, предоставленная на данном ресурсе разрешена к ознакомлению детям школьного возраста. Все практическое использование может быть связана с повышенной электрической опасностью и разрешено детям только под присмотром взрослых.