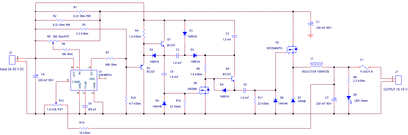
Внешний преобразователь напряжения для ноутбука

Представленая схема преобразователя напряжения для ноутбука или любого другого устройства позволяет получить на выходе стабильное напряжение 16-19 Вольт, ток в нагрузке до 4-х ампер. Это позволяет подключить преобразователь вместо сетевого адаптора. В качестве источника энергии предполагается использование Li-Ion или Li-Pol батарей емкостью 6-12 ампер часов (8 штук соединенных последовательно). Конечно возможно применение другого типа батарей, номинальным напряжением 24-29 Вольт, однако это значительно увеличит габариты устройства. Необходимо учитывать, что при применении устройства надо позаботиться о схеме защиты батарей от глубокого разряда и схеме индикации состояния батарей. Индуктивность катушки 100-160 mkGn (52 kHz 5A). Транзистор Q2 требуется установить на радиатор. Регулировка максимального тока осуществляется потенциометром R5, регулировка выходного напряжения потенциометром R13.

 

 

Обсудить эту статью на форуме (0 ответов).
Вся информация, предоставленная на данном ресурсе разрешена к ознакомлению детям школьного возраста. Все практическое использование может быть связана с повышенной электрической опасностью и разрешено детям только под присмотром взрослых.