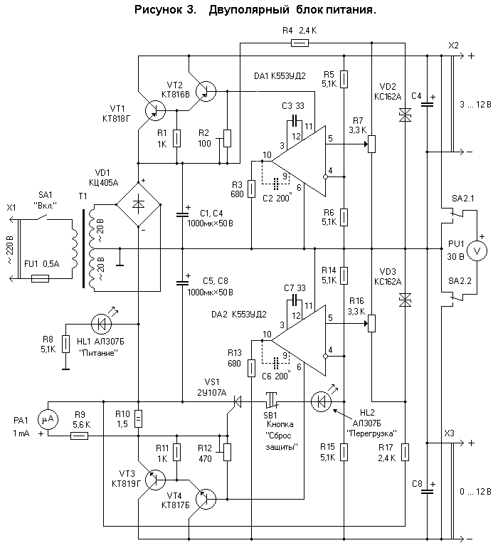
Двуполярный лабораторный блок питания с защитой по току

На основе изложенного был собран двуполярный лабораторный блок питания . Верхний по схеме стабилизатор удобно использовать без защиты. Вместе с нижним стабилизатором можно получить напряжение до 25 вольт, плюс защита от перегрузки. Транзистор VT1 необходимо изолировать от радиатора слюдяной прокладкой.

Детали блока питания собраны на печатной плате размером 80х110 мм. Корпус блока сделан из одностороннего фольгированного стеклотекстолита размером 235х100х160 мм. Детали корпуса скреплены между собой оловом. Верхняя крышка корпуса укреплена треугольными косынками. Передняя и задняя стенки скреплены с поддоном прямоугольниками. В них просверлены отверстия и изнутри припаяны гайки М3 для крепления крышки.

Фальшпанель крепится к передней панели с помощью винта и гайки через отверстие, просверленное посередине. На фальшпанель выведены светодиоды: красный — загорается при срабатывании защиты, зеленый — указывает о включенном состоянии блока в сеть. Для вольтметра и миллиамперметра вырезаны отверстия. Миллиамперметр отрегулирован шунтом на полное отклонение стрелки и срабатывание защиты при токе 300 миллиaмпер. Такая защита срабатывает мгновенно и спасла не одно устройство.

На задней панели находятся радиаторы с транзисторами VT1 и VT3, предохранитель, клеммы выходного напряжения, тумблер включения блока питания в сеть, тумблер переключения вольтметра, кнопка “Сброс защиты”.

Обсудить эту статью на форуме (0 ответов).
Вся информация, предоставленная на данном ресурсе разрешена к ознакомлению детям школьного возраста. Все практическое использование может быть связана с повышенной электрической опасностью и разрешено детям только под присмотром взрослых.