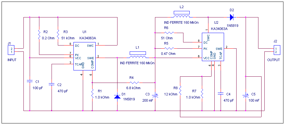
Простой стабилизатор с двойным преобразованием напряжения

Схема представленная на рисунке выше представляет собой два простых импульсных стабилизатора напряжения. Часто требуется преобразовать напряжение, когда разница между входным и требуемым выходным напряжением практически отсутствует. В этом случае и требуется применение двойного преобразования напряжения. Сначала можно понизить напряжение так, что бы разница составляла порядка 4-х вольт и затем преобразовать на повышение до требуемого значения. В предлагаемом варианте величина входного напряжения 9-12 вольт. Ток до 300 мА.

 

Обсудить эту статью на форуме (0 ответов).
Вся информация, предоставленная на данном ресурсе разрешена к ознакомлению детям школьного возраста. Все практическое использование может быть связана с повышенной электрической опасностью и разрешено детям только под присмотром взрослых.