Программирование PIC процессора 16F84

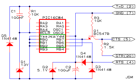
Здесь инфорормация для тех, кто не имеет опыта работы с PIC процессорами. Для транслирования исходного текста программы в машинный код процессора используется широко распространенный, бесплатный ассемблер MPASM, для программирования - программатор PIX, также бесплатный и доступный на многих серверах. Схема аппаратной части программатора приведена на рисунке.

Архивы MPASM и PIX распаковываем в разных директориях MPASM и PIX соответственно. Файл *.asm с исходым текстом программы переписываем в директорию ассемблера MPASM.

1. Трансляция исходного текста.

Набираем команду MPASM [_имя_].asm. После выполнения программы на экране дисплея должно быть следующее:

MPASM 01. 40 O 1993-96 Microchip Technology Ink. /Byte Craft Limi

Checking c:.....[_имя_].asm for symbols...
Assembling...
[_имя_].asm 639
Building files...

Errors : 0
Warnings : 0 reported 0 suppressed
Message : 0 reported 0 suppressed
Lines assembled : 638

Press any key to continue.

Отсутствие сообщения об ошибках и предупреждений говорит о том, что программа оттранслирована правильно. После трансляции в директории MPASM появится несколько файлов с именем [_имя_] и разными расширениями. Нужный нам для программирования файл будет [_имя_].HEX.

2. Программирование PIC процессора

2.1. Переходим в директорию PIX, запускаем программу PIX.EXE, подключаем к разьему COM2 аппаратную часть программатора (см. рисунок) с вставленным PIC процессором.

2.2. Даем команду F7 (Erase) - стираем ранее записанную информацию, т.к. новые микросхемы заполнены нулями, которые необходимо "стереть". Микросхема без информации заполнена 3FFF, а ее энергонезависимая память - FF. После стирания в этом можно убедиться, посмотрев содержимое памяти командой F4 (Read).

2.3. Даем команду F3 (File) и вибираем необходимый нам файл [_имя_].HEX из директории MPASM.

2.4. Последняя команда - F9 (Blow) - запись микросхемы.
После завершения процесса программирования появляется надпись: "All loaded Areas Blown OK 1195 mSec", последняя цифра может отличаться в зависимости от быстродействия компьютера.

2.5. Отключаем аппаратную часть программатора от порта COM2 и выгружаем программу командой ALT-X.

Микросхема запрограммирована и готова к работе.

Ассемблер MPASM (mpasm.zip - 501 кб)
Программатор PIX (pix113b.zip - 174 кб)

Александр Денисов (RA3RBE)
E-mail: Адрес электронной почты защищен от спам-ботов. Для просмотра адреса в браузере должен быть включен Javascript.
Homepage: http://www.geocities.com/alldn


Обсудить эту статью на форуме (0 ответов).
Вся информация, предоставленная на данном ресурсе разрешена к ознакомлению детям школьного возраста. Все практическое использование может быть связана с повышенной электрической опасностью и разрешено детям только под присмотром взрослых.