Защита от превешения температуры

 

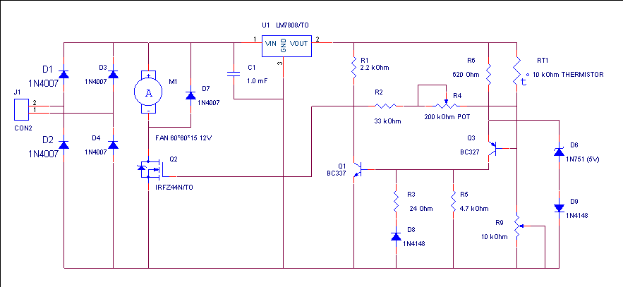
Ниже представлена схема автоматического включения вентилятора при повышении температуры окружающей среды или электронного устройства. В качестве сенсора температуры используется термосопротивление RT1. В зависимости от месторасположнения сенсора температуры можно выбирать приоритетные области контроля. В качестве вентирятора используется один или несколько вентиряторов от компьютерных источников питания. Настройка устройства осуществляется с помощью потенциометров R9 и R4. Напряжение питания устройства -12-14 Вольт.

Обсудить эту статью на форуме (0 ответов).
Вся информация, предоставленная на данном ресурсе разрешена к ознакомлению детям школьного возраста. Все практическое использование может быть связана с повышенной электрической опасностью и разрешено детям только под присмотром взрослых.