Инфракрасный датчик приближения

 

idp
Переключатель инфракрасный датчик определяет, является ли инфракрасный сигнал отражается и излучается, чтобы определить, есть ли объект перед тем, чтобы контролировать операцию переключения реле, он может быть использован в кране, автоматические сухие руки и другое оборудование.

Указан Имя: Инфракрасный датчик выключатель, инфракрасный датчик приближения
Рабочее напряжение: 12V
Ток покоя: 28mA
Пикап ток: 70 мА
PCB Размер: 58 * 44 мм
Зондирования эталонные значения расстояния: 15 см (фактическое расстояние связано с рефлектором материала, он должен избегать солнца и света при использовании, и предпочтительно темно-среда.
Максимальное расстояние срабатывания в темном помещении может пойти в 30CM

Мощность контактов реле: 10A / 250V
Время задержки: 0 ~ 40С регулируемая (Потому что есть определенный элемент ошибки, так что фактическая задержка будет немного отличаться)

 
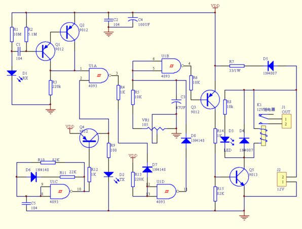
  Система состоит из цепи питания, ИК-зондирования схемы, схемы задержки и схемы управления переключатель, состоящий из четырех частей.

1) .Power схема: J2 12V потребляемая мощность, D5, чтобы предотвратить обратную силу полярности, R7 является ограничительный резистор, C2 и C4 фильтрации.

2) .Infrared цепь датчика: U1C, R10, R11, D6, C5 составляют генератора, U1 10-контактный выход импульсный сигнал от водителя после Q4 усиливается инфракрасного излучения в космической ракеты-D2 инфракрасного сигнала. Если этот сигнал не блокируется препятствием, инфракрасный приемник не может принимать сигнал D1, задняя часть цепи не работает; D2, когда есть препятствие перед инфракрасного сигнала излучения, передаваемого назад препятствия, D1 будет получено, сигнал, принятый Q1, Q2 усиления, и, наконец, закончится в выходной усиления сигнала R3 ИК, а затем выбора частоты U1A в 11-контактный выход U1 после U1D формирования.

3) .Delay схема: R5, VR1, C3 составляют схему задержки, настроить VR1 можно настроить время задержки после каждого действия, время задержки расчета цепи регулируется от 0-40S снова, потому что есть некоторые параметры компонентов ошибке, так время задержки время будет немного отличаться.

4) .Подать схема управления: Q3, Q5, K1, составляющих цепь управления переключения. Если после получения сигнала D1 в конечном итоге вновь U1 4-контактный выходной задержки после сигналов низкого уровня, поэтому Q3, Q5 проводимость, K1 тянуть. D3 для индикатора состояния реле.

 

1115 150320035151 001
1115 150320035151 001
1116 150320035216 001
1116 150320035216 001

 

 

Обсудить эту статью на форуме (0 ответов).
Вся информация, предоставленная на данном ресурсе разрешена к ознакомлению детям школьного возраста. Все практическое использование может быть связана с повышенной электрической опасностью и разрешено детям только под присмотром взрослых.